找回密码
 立即注册

QQ登录

只需一步,快速开始

搜索
查看: 1781|回复: 17
打印 上一主题 下一主题
收起左侧

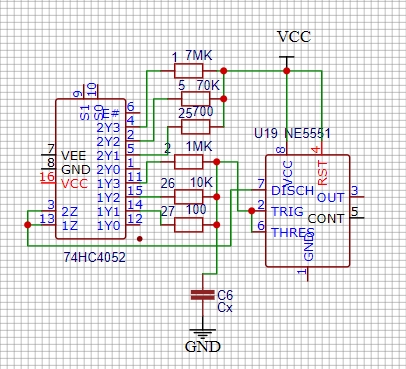
555电容测试 按照图片 增加范围 用4052分段行不行?

[复制链接]
跳转到指定楼层
楼主
按照图片  增加范围     用4052 分段行不行

555pf.png (131.02 KB, 下载次数: 6)

555pf.png

51hei截图555cr.png (69.4 KB, 下载次数: 6)

51hei截图555cr.png
分享到:  QQ好友和群QQ好友和群 QQ空间QQ空间 腾讯微博腾讯微博 腾讯朋友腾讯朋友
收藏收藏1 分享淘帖 顶 踩
回复

使用道具 举报

沙发
ID:404160 发表于 2024-9-7 15:42 | 只看该作者
使用4052分段是扩展电路功能的一种可行方法,但需要综合考虑电路的具体情况和对信号质量的要求。
回复

使用道具 举报

板凳
ID:344848 发表于 2024-9-7 16:42 | 只看该作者
没有考虑74HC4052导通后一路的内阻60~80Ω,两路为120~160Ω;因此建议电阻固定R1=1kΩ,R2=6.81kΩ,精度1%;电容C1=0.001μF,C2=0.01μF,C3=0.1μF,精度1%;使用导通后阻抗为毫欧的NMOS管与电容并联,三电容处于串联状态,NMOS管常态不导通,控制NMOS管的导通,可得6组不同的电容组合,可得6组不同工作频率,可满足所有测量频率要求!
回复

使用道具 举报

地板
ID:344848 发表于 2024-9-7 16:52 | 只看该作者
楼主提供图片一组为100Ω,两组内阻为120~160Ω;上传74HC4052数据手册!
74HC4052.PDF (375.16 KB, 下载次数: 1)
回复

使用道具 举报

5#
ID:285416 发表于 2024-9-7 20:12 来自触屏版 | 只看该作者
楼上的师傅   没太理解你的意思  主要是考虑4051水牛问的电流问题
回复

使用道具 举报

6#
ID:344848 发表于 2024-9-8 00:36 | 只看该作者
1、74HC4052导通电阻不是一个固定的值,它随供电电压的大小而发生变化;2、图中一组R2的值为100Ω、R1的值为700Ω,实现你的目的,需要两路导通,其导通电阻为120~160Ω。3、R1、R2的阻值与74HC4052导通电阻是同一个数量级,得到的频率值误差范围接近20%。这在工程设计不允许的。
回复

使用道具 举报

7#
ID:344848 发表于 2024-9-8 00:51 | 只看该作者
nmgbtzyf 发表于 2024-9-7 20:12
楼上的师傅   没太理解你的意思  主要是考虑4051水牛问的电流问题

测试频率的准确性直接影响测量电容的容值准确性,测试频率误差接近20%,得到测量电容的容值误差可能超过20%。此方案不能用于实际的工程设计。
回复

使用道具 举报

8#
ID:285416 发表于 2024-9-8 09:52 | 只看该作者
明白意思了,,其实只是大概想法,担心4051电流不够,其实按照表格里面用两组1 R1=10K 2 R1=1M 基本10PF到1UF 够了1UF以上改变软件测试方式,测试周期 4052内主问题用个高精度电容校队应该可以吧
回复

使用道具 举报

9#
ID:344848 发表于 2024-9-8 14:13 | 只看该作者
nmgbtzyf 发表于 2024-9-8 09:52
明白意思了,,其实只是大概想法,担心4051电流不够,其实按照表格里面用两组1 R1=10K 2 R1=1M 基本10PF到1 ...

固定电阻改变电容设计理念是对的,但不能使用74HC4052,画完电路后,应该清楚为何不正确了。因为在高频测试频率下,电容已经不是理想状态的电容了。
回复

使用道具 举报

10#
ID:1034262 发表于 2024-9-8 15:18 | 只看该作者
电容测量仪可以参考STC倌方的一个方案,我觉得不错,从几十pF到几十mF都可以测量,单MCU解决,精度也可以。
回复

使用道具 举报

11#
ID:285416 发表于 2024-9-9 13:41 来自触屏版 | 只看该作者
我没找着啊你给我发一个呗   还有就是不能用机电器我是便携式的也不能用转换开关能用模拟开关
回复

使用道具 举报

12#
ID:285416 发表于 2024-9-9 15:48 | 只看该作者
xst向上天

TS5A.png (184.84 KB, 下载次数: 7)

TS5A.png

TS3A5017.png (173.32 KB, 下载次数: 8)

TS3A5017.png

TS3A4751.png (181.45 KB, 下载次数: 7)

TS3A4751.png

TS3A4415.png (197.49 KB, 下载次数: 12)

TS3A4415.png
回复

使用道具 举报

13#
ID:285416 发表于 2024-9-9 22:19 来自触屏版 | 只看该作者
有没有懂的?帮个忙 指导下实在是有些看不懂
回复

使用道具 举报

14#
ID:344848 发表于 2024-9-9 23:46 | 只看该作者

不清楚你为何使用模拟开关?本贴板凳的控制电路原理图详见帖子中:http://www.51hei.com/bbs/dpj-235641-1.htm中24楼层的附件,其开关导通电阻是毫欧姆。
回复

使用道具 举报

15#
ID:344848 发表于 2024-9-9 23:48 | 只看该作者
楼层10#的方案类似数字万用表的测电容方案!
回复

使用道具 举报

16#
ID:344848 发表于 2024-9-10 22:09 | 只看该作者

固定R1=1k,R2=6.8k,将0.001μ、0.01μ、0.1μ串联起来使用,每个电容并联一个NMOS管,控制电路详见:
使用UC38XX芯片+MOSFET+同步整流芯片+单片机实现InnoSwitch3-Pro芯片的功能
http://www.51hei.com/bbs/dpj-235667-1.html
楼层6#附件。
回复

使用道具 举报

17#
ID:285416 发表于 2024-9-15 11:53 | 只看该作者
donglw 发表于 2024-9-9 23:46
不清楚你为何使用模拟开关?本贴板凳的控制电路原理图详见帖子中:http://www.51hei.com/bbs/dpj-235641- ...

控制电路原理图详见帖子中:http://www.51hei.com/bbs/dpj-235641-1.html中24
打不开
回复

使用道具 举报

18#
ID:344848 发表于 2024-9-18 18:38 | 只看该作者
发表于 2024-9-15 11:53
控制电路原理图详见帖子

"飞云居士“把帖子删除了
回复

使用道具 举报

您需要登录后才可以回帖 登录 | 立即注册

本版积分规则

小黑屋|51黑电子论坛 |51黑电子论坛6群 QQ 管理员QQ:125739409;技术交流QQ群281945664

Powered by 单片机教程网

快速回复 返回顶部 返回列表