找回密码
 立即注册

QQ登录

只需一步,快速开始

搜索
查看: 942|回复: 2
打印 上一主题 下一主题
收起左侧

H8113A 140V高耐压130V120V110V100V降压5V 降压12V 降压3.3V3A 实地架构

[复制链接]
跳转到指定楼层
楼主
谁说“高压”不能“温柔”?H8113A:140V耐压猛兽,专治电源“暴脾气”!
工程师们,是否常遇这些痛点?
车载设备扛不住引擎启动浪涌?
工业电压波动让电路板“发抖”?
电动车加速时屏幕闪烁?
高压芯片要么电流小,要么设计复杂?

别慌!电源“驯兽师” H8113A 登场!
深藏不露的“高压能王”:
宽输入,稳如泰山: 10V-140V 宽压输入!应对12V/24V车电、48V/60V/72V电动车电池,甚至100V+工业波动。
大电流,高效率: 内置 140V MOSFET,持续输出 高达3A峰值电流,效率 > 90%,发热少。140V直降5V/3.3V/12V?轻松搞定!

多重硬核保护,稳定可靠:
逐周期限流 + 软启动
过压保护(OVP) + 输出短路保护(SCP) + 过热保护(OTP)
支持外置限流,灵活定制
设计简单: 130KHz固定频率,外围电路少,节省空间与成本。输出1.25V-50V可调,满足多种需求。

大展拳脚的江湖:
汽车电子: 仪表、中控、记录仪(无惧冷启动/抛负载)
电动车/平衡车: 控制器辅助电源、灯光、仪表(颠簸供电稳)
电池供电系统: 适应电池满电到快放完的宽范围
工业设备: PLC、传感器、工控(直面电网波动)
H8113A:高压、多变、严苛环境的“电源定海神针”!
用宽输入、高效率、高集成、强保护,在电压“惊涛骇浪”中,提供涓涓细流般稳定的低压电源。
驯服电源“暴脾气”?试试电力“驯兽师” H8113A!
分享到:  QQ好友和群QQ好友和群 QQ空间QQ空间 腾讯微博腾讯微博 腾讯朋友腾讯朋友
收藏收藏 分享淘帖 顶 踩
回复

使用道具 举报

沙发
ID:68189 发表于 2025-8-13 15:56 | 只看该作者
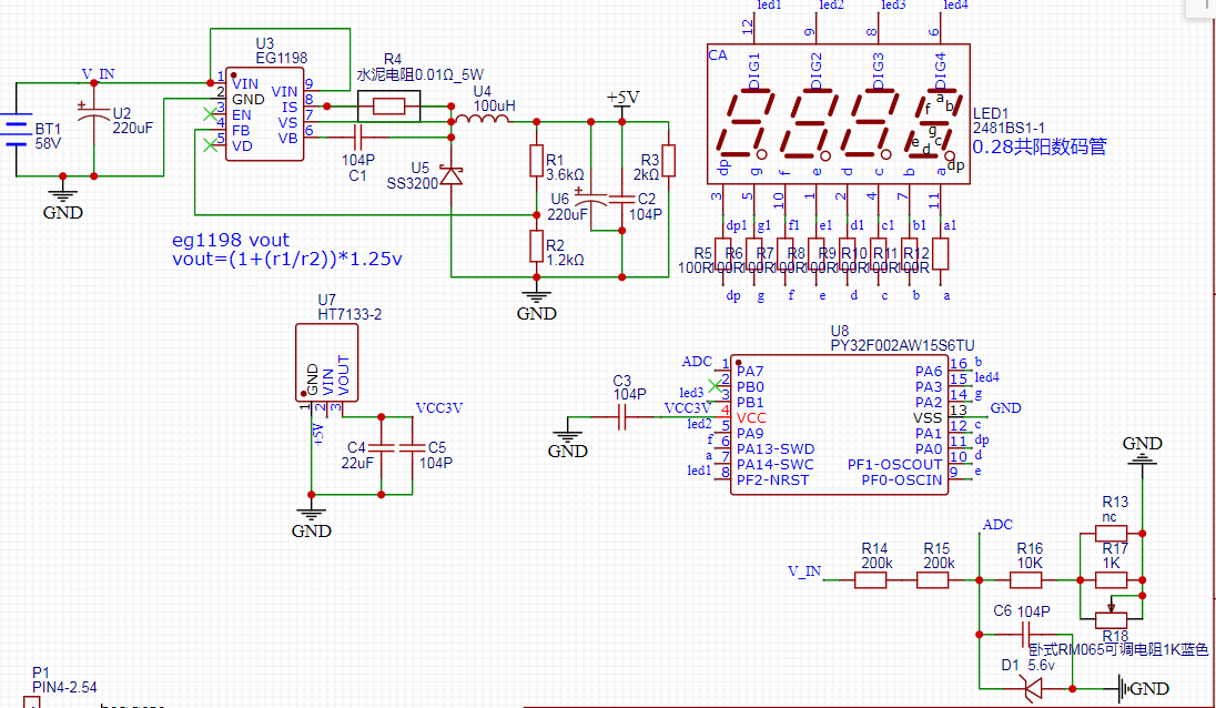
此芯片在某一个宝不能找到,通常使用的此类高压DCDC芯片 如:EG11XX系列芯片或以很容易容易买到.用EG1198为DCDC电源制作的电动车电压表,已正常使用数月!


回复

使用道具 举报

板凳
ID:30165 发表于 2025-8-14 17:43 | 只看该作者
R1为什么要用那么大 5W
回复

使用道具 举报

您需要登录后才可以回帖 登录 | 立即注册

本版积分规则

小黑屋|51黑电子论坛 |51黑电子论坛6群 QQ 管理员QQ:125739409;技术交流QQ群281945664

Powered by 单片机教程网

快速回复 返回顶部 返回列表