找回密码
 立即注册

QQ登录

只需一步,快速开始

搜索
查看: 1491|回复: 13
打印 上一主题 下一主题
收起左侧

DC12V的转向灯 经典测试不通过,4KV就挂了,怎么改

[复制链接]
跳转到指定楼层
楼主
1.车灯产品,金属外壳要不要接pcb的地,接地有哪些好处?esd更好过还是不好过?
2.金属外壳,塑料外壳哪个更好过esd
3.什么产品需要强制过esd,过的等级怎么定义?比如摩托车后装市场的车灯,金属外壳,需要过哪个等级?
4.这种产品ESD、EMI等级用哪个合适?

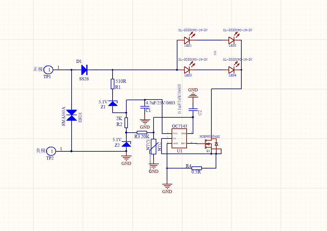
就是一个灯,输入是DC12V  一打4KV经典就坏了   现在PCBA的GND和外壳铝合金直接接触的,覆盖绿油是否更好通过ESD测试?

BOM.png (80.54 KB, 下载次数: 0)

BOM.png

示意图.png (171.21 KB, 下载次数: 0)

示意图.png

原理图.png (60.6 KB, 下载次数: 0)

原理图.png

OC7143_DS01CN(1) - 副本.pdf

313.85 KB, 下载次数: 0

左右灯PCB.zip

3.18 MB, 下载次数: 0

分享到:  QQ好友和群QQ好友和群 QQ空间QQ空间 腾讯微博腾讯微博 腾讯朋友腾讯朋友
收藏收藏 分享淘帖 顶 踩
回复

使用道具 举报

沙发
ID:879348 发表于 2025-9-3 16:18 | 只看该作者
1.用单向TVS
2.在DRV输出串22欧姆电阻
3.D极到地加TVS
回复

使用道具 举报

板凳
ID:668004 发表于 2025-9-3 16:21 | 只看该作者
贵的元件都可以。主要是要基于现有结构!另外,这种产品过欧盟CE认证。对应的ESD等级是哪个啊!我们不要需求过剩,没有意义,能过CE认证就可以

ESD.jpg (46.71 KB, 下载次数: 0)

ESD.jpg

ESD等级.jpg (143.62 KB, 下载次数: 0)

ESD等级.jpg
回复

使用道具 举报

地板
ID:668004 发表于 2025-9-3 17:52 | 只看该作者
wufa1986 发表于 2025-9-3 16:18
1.用单向TVS
2.在DRV输出串22欧姆电阻
3.D极到地加TVS

1.为什么要用单向的TVS呢?
3.D极到地加TVS?怎么加?也是单向的对吧

以上TVS都推荐一下  
回复

使用道具 举报

5#
ID:668004 发表于 2025-9-3 17:52 | 只看该作者
贵的元件都可以。主要是要基于现有结构!另外,这种产品过欧盟CE认证。对应的ESD等级是哪个啊!我们不要需求过剩,没有意义,能过CE认证就可以
回复

使用道具 举报

6#
ID:668004 发表于 2025-9-3 18:24 | 只看该作者
会不会是开窗部分连接的是mos管的D极的原因?铝合金外壳相当于接了D极,导致静电测试不过?刷上三防漆试试  贴外壳就有可能是直接打到MOS上了,这些敏感位置还是不要直接连接外壳?要靠灌胶去连接外壳散热?
回复

使用道具 举报

7#
ID:712097 发表于 2025-9-4 08:09 | 只看该作者
一般直流用单向TVS,交流用双向TVS。电压稍高于供电电压,封装用SMA。5V我用的SMAJ6.0A,12用的SMAJ13A。我是这样整改的,可以过ESD4K/8K。不导电的外壳ESD容易过一点。
回复

使用道具 举报

8#
ID:668004 发表于 2025-9-4 10:45 | 只看该作者
chxelc 发表于 2025-9-4 08:09
一般直流用单向TVS,交流用双向TVS。电压稍高于供电电压,封装用SMA。5V我用的SMAJ6.0A,12用的SMAJ13A。我 ...

非常感谢   那PCB的GND到底要不要接金属外壳
回复

使用道具 举报

9#
ID:668004 发表于 2025-9-4 10:48 | 只看该作者
chxelc 发表于 2025-9-4 08:09
一般直流用单向TVS,交流用双向TVS。电压稍高于供电电压,封装用SMA。5V我用的SMAJ6.0A,12用的SMAJ13A。我 ...

12V转向灯EMI的数据很好,过不了ESD静电测试,金属的外壳,空间很有限制,还有一个塑料的盖子。这种产品要怎么整改呢先过CLASSB 4KV和8KV
回复

使用道具 举报

10#
ID:668004 发表于 2025-9-4 11:37 | 只看该作者
四层板会不会更好
回复

使用道具 举报

11#
ID:668004 发表于 2025-9-4 11:43 | 只看该作者
chxelc 发表于 2025-9-4 08:09
一般直流用单向TVS,交流用双向TVS。电压稍高于供电电压,封装用SMA。5V我用的SMAJ6.0A,12用的SMAJ13A。我 ...

四层板会不会更好
回复

使用道具 举报

12#
ID:879809 发表于 2025-9-4 14:52 | 只看该作者
QWE4562012 发表于 2025-9-4 11:43
四层板会不会更好

四层板不会对ESD测试有帮助。
回复

使用道具 举报

13#
ID:712097 发表于 2025-9-5 10:25 | 只看该作者
QWE4562012 发表于 2025-9-4 10:45
非常感谢   那PCB的GND到底要不要接金属外壳

没必要啊。接金属外壳传导测试又难过了。
回复

使用道具 举报

14#
ID:668004 发表于 2025-9-5 15:12 | 只看该作者
chxelc 发表于 2025-9-5 10:25
没必要啊。接金属外壳传导测试又难过了。

DCDC不测试传导
回复

使用道具 举报

您需要登录后才可以回帖 登录 | 立即注册

本版积分规则

小黑屋|51黑电子论坛 |51黑电子论坛6群 QQ 管理员QQ:125739409;技术交流QQ群281945664

Powered by 单片机教程网

快速回复 返回顶部 返回列表