找回密码
 立即注册

QQ登录

只需一步,快速开始

搜索
查看: 2003|回复: 3
收起左侧

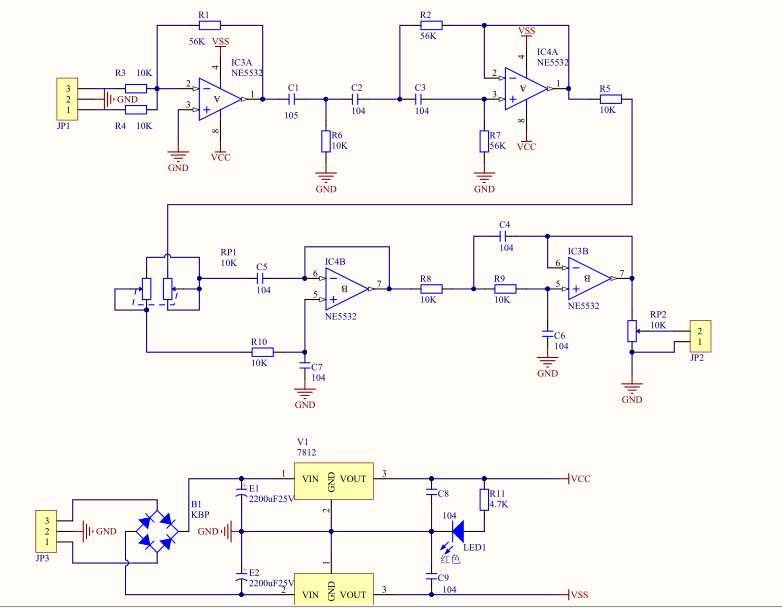
NE5532低音前级板原理图PCB文件

[复制链接]
ID:1132940 发表于 2025-9-7 12:10 | 显示全部楼层 |阅读模式
前几天在某一个宝上看见ne5532低音炮电路图抄板

3D

3D

3D

3D

3D

3D

打印

打印

孔位

孔位

原理图

原理图

NE5532前级.zip

3.06 MB, 下载次数: 0, 下载积分: 黑币 -5

评分

参与人数 1黑币 +50 收起 理由
admin + 50 共享资料的奖励!

查看全部评分

回复

使用道具 举报

ID:1084716 发表于 2025-9-7 18:37 | 显示全部楼层
支持一下。。。
回复

使用道具 举报

ID:1042598 发表于 2025-12-4 08:59 来自触屏版 | 显示全部楼层
这个非常不错
回复

使用道具 举报

ID:59525 发表于 2026-4-2 20:47 | 显示全部楼层
看看楼主的好东西
回复

使用道具 举报

您需要登录后才可以回帖 登录 | 立即注册

本版积分规则

小黑屋|51黑电子论坛 |51黑电子论坛6群 QQ 管理员QQ:125739409;技术交流QQ群281945664

Powered by 单片机教程网

快速回复 返回顶部 返回列表