找回密码
 立即注册

QQ登录

只需一步,快速开始

搜索
查看: 447|回复: 0
打印 上一主题 下一主题
收起左侧

发一个斩波DC升压的图

[复制链接]
跳转到指定楼层
楼主
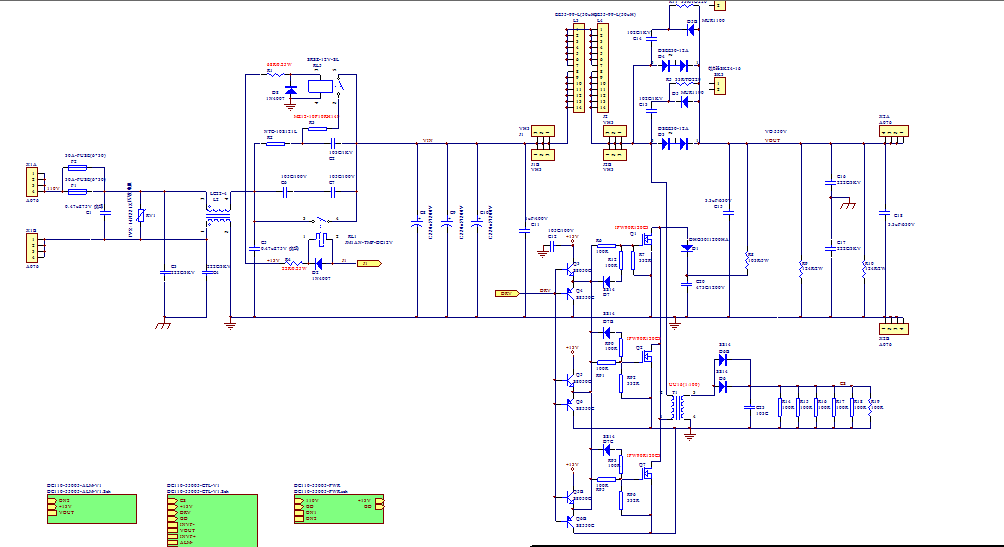
斩波DC升压,使用经典的UC系列芯片作为PWM,当然也可以使用PIC单片机或者STM单片机触发控制。但单片机对于走高频是否良好暂时没有很好的印证。该电路运行于100KHz。功率800-1000W。输入电压DC48--110V。输出400--500V。喜欢的朋友互相学习。不足之处可讨论。

1.png (40.3 KB, 下载次数: 0)

1.png

2.png (46.86 KB, 下载次数: 0)

2.png

caf6d29f-49df-432f-9dee-36b26e58e60a.png (48.76 KB, 下载次数: 0)

caf6d29f-49df-432f-9dee-36b26e58e60a.png
分享到:  QQ好友和群QQ好友和群 QQ空间QQ空间 腾讯微博腾讯微博 腾讯朋友腾讯朋友
收藏收藏 分享淘帖 顶 踩
回复

使用道具 举报

您需要登录后才可以回帖 登录 | 立即注册

本版积分规则

小黑屋|51黑电子论坛 |51黑电子论坛6群 QQ 管理员QQ:125739409;技术交流QQ群281945664

Powered by 单片机教程网

快速回复 返回顶部 返回列表