|
模拟器件(ANALOG DEVICES) 数据手册(Data Sheet) 特性(FEATURES) 四象限乘法运算 低成本,8 引脚 SOIC(小外形集成电路)和 PDIP(塑料双列直插式)封装 功能完整,无需外部元件 激光微调实现高精度和高稳定性 满量程总误差不超过 2% 差分高阻抗 X 和 Y 输入 高阻抗单位增益求和输入 激光微调 10V 标度基准电压 应用领域(APPLICATIONS) 乘法、除法、平方运算 调制 / 解调、相位检测 压控放大器 / 衰减器 / 滤波器 概述(GENERAL DESCRIPTION) AD633 是一款功能完整的四象限模拟乘法器,它包含高阻抗差分 X 和 Y 输入,以及一个高阻抗求和输入(Z)。低阻抗输出电压的标称满量程为 10V,由掩埋式齐纳二极管提供。AD633 是首款在经济实惠的 8 引脚 PDIP 和 SOIC 封装中提供这些特性的产品。 AD633 经激光校准,保证满量程总精度达 2%。Y 输入的非线性度通常小于 0.1%,在 10Hz 至 10kHz 带宽内,输出端等效噪声通常小于 100μV 均方根。1MHz 带宽、20V/μs 压摆率以及驱动容性负载的能力,使 AD633 在注重简洁性和成本的各类应用中极具实用性。 AD633 的简洁设计并未影响其多功能性。Z 输入可接入输出缓冲放大器,用户可通过该输入实现多个乘法器输出求和、提高乘法器增益、将输出电压转换为电流,以及配置多种应用电路。如需更多信息,请参阅《乘法器应用指南》。 功能框图(FUNCTIONAL BLOCK DIAGRAM) 
AD633 提供 8 引脚 PDIP 和 SOIC 两种封装。其规定工作温度范围:商业级(J 级)为 0°C 至 70°C,工业级(A 级)为 - 40°C 至 + 85°C。 产品亮点(PRODUCT HIGHLIGHTS) ? AD633 是一款完整的四象限乘法器,采用低成本 8 引脚 SOIC 和 PDIP 封装,兼具性价比与易用性。 ? AD633 的应用无需外部元件或昂贵的用户校准。 ? 单片结构与激光校准确保器件稳定可靠。 ? 高(10MΩ)输入电阻使信号源负载影响可忽略不计。 ? 电源电压范围为 ±8V 至 ±18V,内部标度电压由稳定的齐纳二极管产生,乘法器精度基本不受电源影响。 低成本模拟乘法器 AD633(Low Cost Analog Multiplier AD633) 技术规格(SPECIFICATIONS) 
绝对最大额定值(ABSOLUTE MAXIMUM RATINGS) 
注 1:当电源电压低于 ±18V 时,绝对最大输入电压等于电源电压。 超过绝对最大额定值列出的应力可能会对产品造成永久性损坏。此额定值仅为应力额定值;不暗示产品在这些条件或本规格操作部分所示条件之外的任何其他条件下能正常工作。长期在最大工作条件之外运行可能会影响产品可靠性。 热阻(THERMAL RESISTANCE) 结到环境的热阻\theta_{JA}是在最坏情况下规定的,即表面贴装封装的器件焊接在电路板上。 
静电放电注意事项(ESD CAUTION) AD633 是对静电放电(ESD)敏感的器件。带电的器件和电路板可能会在未被察觉的情况下放电。尽管本产品具有专利或专有保护电路,但遭受高能量静电放电时仍可能损坏。因此,应采取适当的静电放电防护措施,以避免性能下降或功能丧失。 引脚配置与功能描述(PIN CONFIGURATIONS AND FUNCTION DESCRIPTIONS) 
典型性能特性(TYPICAL PERFORMANCE CHARACTERISTICS) 

功能描述(FUNCTIONAL DESCRIPTION) AD633 是一款低成本乘法器,由跨导核心、掩埋式齐纳基准电压源和带有可访问求和节点的单位增益输出放大器组成。图 1 展示了其功能框图。差分 X和 Y 输入通过电压 - 电流转换器转换为差分电流,乘法核心生成这些电流的乘积。掩埋式齐纳基准电压源提供 10V 的总标度因子。随后, ( (X*Y)/10)+Z的和被施加到输出放大器。放大器的求和节点 Z 允许用户添加两个或多个乘法器输出、将输出电压转换为电流,并配置各种模拟计算功能。 通过观察框图可知,总传递函数为: 
误差源(ERROR SOURCES) 乘法器误差主要包括输入和输出失调、标度因子误差以及乘法核心的非线性。输入和输出失调可通过图 11 所示的可选微调电路消除。该方案将净误差降低到标度因子误差(增益误差)和乘法核心中不可消除的非线性分量。X 和 Y 的非线性度通常分别为满量程的 0.4% 和 0.1%,标度因子误差通常为满量程的 0.25%。高阻抗 Z 输入应始终参考被驱动系统的接地点(尤其是在远程情况下)。同样,差分 X 和 Y 输入应参考各自的接地点,以实现AD633 的全部精度。 
图 11. 可选失调微调配置(Figure 11. Optional Offset Trim Configuration) 应用信息(APPLICATIONS INFORMATION) AD633 非常适合调制和解调、自动增益控制、功率测量、压控放大器和倍频器等应用。这些应用展示了 AD633JN(8 引脚 PDIP 封装)的引脚连接方式,其与 AD633JR(8 引脚 SOIC 封装)不同。 乘法器连接(MULTIPLIER CONNECTIONS) 图 12 展示了乘法运算的基本连接方式。X 和 Y 输入的负端通常接地,但它们是完全差分的,在许多应用中,接地输入可以反向(以便与特定极性的信号接口,同时实现所需的输出极性),或者两者都可以被驱动。 
图 12. 乘法器基本连接(参见模型结果部分)(Figure 12. Basic Multiplier Connections (See the Model Results Section)) 平方与倍频(SQUARING AND FREQUENCY DOUBLING) 如图 13 所示,将输入信号 E 同时连接到 X 和 Y 输入,即可实现输入信号的平方运算,输出为\frac{E^{2}}{10 V}。输入信号可以是任意极性,但输出始终为正。不过,通过交换 X 或 Y 输入的极性,可以反转输出极性。Z 输入可用于在输出中添加另一个信号。 
图 13. 平方运算连接(Figure 13. Connections for Squaring) 当输入为正弦波E sin wt时,该平方器可作为倍频器,因为: 
公式 2 表明输出端存在一个随输入幅度 E 剧烈变化的直流分量。使用图 14 所示的连接方式可以避免这一问题,该电路利用 RC 网络生成两个乘积无直流分量的信号,其依据的恒等式为: 

图 14. 无弹跳倍频器(参见模型结果部分)(Figure 14. Bounceless Frequency Doubler (See the Model Results Section)) 在 时,X 输入超前输入信号 45°(且衰减根号2倍),Y 输入滞后 X 输入 45°(同样衰减根号2倍)。由于 X 和 Y 输入相位相差 90°,电路的响应(满足公式 3)为: 
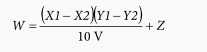
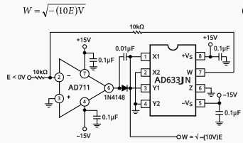
该输出无直流分量。电阻 R1 和 R2 用于在输入幅度为 10V 时,将输出幅度恢复到 10V。 输出幅度受频率的影响较小:在 时,输出幅度仅比理想值低 0.5%。 逆函数生成(GENERATING INVERSE FUNCTIONS) 乘法的逆函数(如除法和开平方)可通过将乘法器置于运算放大器的反馈回路中来实现。图 15 展示了如何实现开平方运算,其传递函数适用于 E < 0的情况。1N4148 二极管用于防止 latch-up(锁定效应),这种现象在输入极性发生变化(即使是瞬间变化)时可能会在这类应用中出现,其传递函数为: 
同样,图 16 展示了如何利用反馈回路中的乘法器实现除法运算,其传递函数为: 
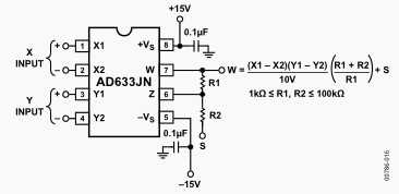
图 16. 除法运算连接(Figure 16. Connections for Division) 可变标度因子(VARIABLE SCALE FACTOR) 在某些情况下,可能需要使用 10V 以外的标度电压。图 17 所示的连接方式可将系统增益提高 (R1 + R2)/R1倍,实际应用中该比值最大限制为 100。求和输入 S 可用于在输出中添加额外信号,也可接地。 
图 17. 可变标度因子连接(Figure 17. Connections for Variable Scale Factor) 电流输出(CURRENT OUTPUT) 如图 18 所示,在 AD633 的 W(输出)和 Z(求和输入)引脚之间添加一个电阻 R,即可将 AD633 的电压输出转换为电流输出。 
图 18. 电流输出连接(Figure 18. Current Output Connections) 这种结构是压控积分器和振荡器的基础(本节后续将介绍),该电路的传递函数形式为: 
线性调幅器(LINEAR AMPLITUDE MODULATOR) AD633 可作为线性调幅器使用,且无需外部元件。图 19 展示了该电路,AD633 的载波输入和调制输入相乘,产生双边带信号。载波信号被前馈至AD633 的 Z 输入,与双边带信号求和后,输出带有载波的双边带信号。 
图 19. 线性调幅器(Figure 19. Linear Amplitude Modulator) 压控低通和高通滤波器(VOLTAGE-CONTROLLED, LOW-PASS AND HIGHPASS FILTERS) 图 20 展示了使用单个乘法器构建的压控低通滤波器。输出 A 的电压是对输入信号Es滤波后的结果,截止频率由控制输入Ec调制。截止频率f2为: 
滚降率为每倍频程 6dB。该输出位于高阻抗点,可能需要缓冲。 
图 20. 压控低通滤波器(Figure 20. Voltage-Controlled, Low-Pass Filter) 输出 B(AD633 的直接输出)在 RC 滤波器的固有截止频率f1以下具有与输出 A 相同的响应,超过f1后衰减稳定在f1/f2 = 10/Ec,其中f1为: 
例如,若R=8kΩ且C=0.002uF,则当Ec在 100mV 至 10V 范围内变化时,输出 A 的极点频率在 100Hz 至 10kHz 范围内变化。输出 B 在 10kHz 处有一个额外的零点(由于它是乘法器的低阻抗输出,因此可以带负载)。将电阻和电容互换(如图 21 所示),该电路可改为高通滤波器。 
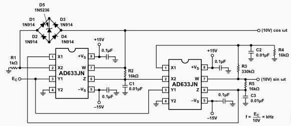
图 21. 压控高通滤波器(Figure 21. Voltage-Controlled, High-Pass Filter) 压控正交振荡器(VOLTAGE-CONTROLLED QUADRATURE OSCILLATOR) 图 22 展示了使用两个乘法器构建的振荡器,在二阶微分方程反馈回路中形成具有可控时间常数的积分器。电阻 R2 和 R5 用于实现受控电流输出操作。电流在电容 C1 和 C2 中积分,产生的高阻抗电压被施加到下一个 AD633 的 X 输入。 控制输入Ec连接到 Y 输入,以 100Hz/V 的校准值改变积分器增益,精度受 Y 输入失调限制。该电路的实际调谐范围为 100:1。电容 C2(与 C1、C3 成比例)以及电阻 R3、R4 提供正反馈,用于启动和维持振荡。二极管桥D1 至 D4(1N914)和齐纳二极管 D5(1N5236)通过负阻尼提供经济的温度稳定和幅度稳定(稳定在 ±8.5V)。第二个积分器的输出(10V sinωt)失真最小。 
自动增益控制(AGC)放大器(AUTOMATIC GAIN CONTROL (AGC) AMPLIFIERS) 图 23 展示了一个 AGC 电路,它使用有效值 - 直流(rms-to-dc)转换器测量输出波形的幅度。AD633 和 A1(AD712 双运算放大器的一半)构成压控放大器。有效值 - 直流转换器 AD736 测量输出信号的有效值,其输出驱动积分器 / 比较器 A2(AD712 的另一半),A2 的输出控制压控放大器的增益。 1N4148 二极管用于防止 A2 的输出变为负值。50kΩ 可变电阻 R8 用于设置电路的输出电平。回路反馈迫使 A2 的反相和同相输入端电压相等,从而实现自动增益控制(AGC)。 
以上AD633中文资料下载:
AD633 中文.docx
(399.65 KB, 下载次数: 0)
|