找回密码
 立即注册

QQ登录

只需一步,快速开始

搜索
查看: 1274|回复: 14
收起左侧

求单电源供电产生三角波电路图

  [复制链接]
ID:1164272 发表于 2025-12-5 19:54 来自触屏版 | 显示全部楼层 |阅读模式
一个lm324运放,单电源供电(12V)产生幅值为2kHz幅值为2V的三角波
回复

使用道具 举报

ID:149332 发表于 2025-12-6 08:09 | 显示全部楼层
  上传2张,供参考
1.jpg
2.jpg
回复

使用道具 举报

ID:149332 发表于 2025-12-6 09:46 | 显示全部楼层
上传2张电路图,供你参考,希望能帮到你
1.jpg
2.jpg
回复

使用道具 举报

ID:332444 发表于 2025-12-6 10:58 | 显示全部楼层
1.jpg
回复

使用道具 举报

ID:879809 发表于 2025-12-6 14:07 | 显示全部楼层
自己用搜索引擎查找,就比登天还难吗?
无标题56789.png
回复

使用道具 举报

ID:1164272 发表于 2025-12-6 15:35 来自触屏版 | 显示全部楼层
发表于 2025-12-6 14:07
自己用搜索引擎查找,就比登天还难吗?

我搜了两天了,有单运放三角波但是不符合要求也有点失真,我也跟着网上改了好多次了
回复

使用道具 举报

ID:879809 发表于 2025-12-6 16:53 | 显示全部楼层
Lfplfp 发表于 2025-12-6 15:35
我搜了两天了,有单运放三角波但是不符合要求也有点失真,我也跟着网上改了好多次了

把电路图贴出来,最好把波形图也贴出来。
回复

使用道具 举报

ID:1153607 发表于 2025-12-7 11:17 | 显示全部楼层
其实用一个带比较器的MCU片子产生一个三角波波形稍微放大一下既简单可靠稳定远远好于分立器件电路。
回复

使用道具 举报

ID:491875 发表于 2025-12-7 15:56 | 显示全部楼层
我用XR2209芯片+/-5V(可以但电源供电9-12V)供电获得有效值1.63V峰峰值5.57V稳定输出三角波脉冲输出。感觉比较理想。正在用着溶液电阻抗的激励源实验。
回复

使用道具 举报

ID:420836 发表于 2025-12-8 00:09 | 显示全部楼层
这些用于产生三角波形的电路图非常有用。感谢大家的分享。
回复

使用道具 举报

ID:332444 发表于 2025-12-12 05:43 | 显示全部楼层
1.png
回复

使用道具 举报

ID:1168172 发表于 2026-3-16 22:53 | 显示全部楼层
频率上限有点儿低
回复

使用道具 举报

ID:891686 发表于 2026-3-17 07:27 | 显示全部楼层
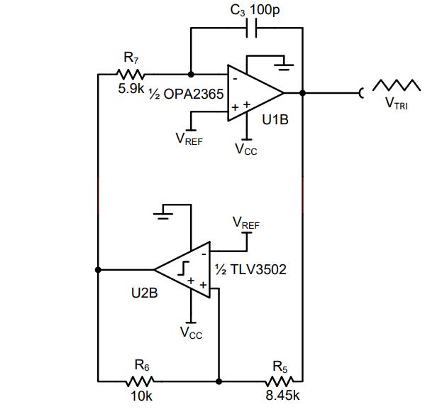
LM324 的高频特性有点不尽人意,三角波的的尖可能会有点像个小圆弧。

单电源三角波电路设计供参考:
六西格玛设计案例.part1.rar (4 MB, 下载次数: 0) 六西格玛设计案例.part2.rar (4 MB, 下载次数: 0)
六西格玛设计案例.part3.rar (2.24 MB, 下载次数: 0)

回复

使用道具 举报

ID:325646 发表于 2026-3-17 08:23 | 显示全部楼层
三角波电路
51hei截图20260317081853617.jpg
回复

使用道具 举报

ID:1034262 发表于 2026-3-17 16:14 | 显示全部楼层
这种电路到处都有,随便找,随便搜! 未命名1.PNG

回复

使用道具 举报

您需要登录后才可以回帖 登录 | 立即注册

本版积分规则

小黑屋|51黑电子论坛 |51黑电子论坛6群 QQ 管理员QQ:125739409;技术交流QQ群281945664

Powered by 单片机教程网

快速回复 返回顶部 返回列表