找回密码
 立即注册

QQ登录

只需一步,快速开始

搜索
查看: 580|回复: 2
收起左侧

LTspice仿真考毕兹电路始终无法起振原因

[复制链接]
ID:1066092 发表于 2025-12-9 15:42 | 显示全部楼层 |阅读模式
本帖最后由 hisun 于 2025-12-9 15:44 编辑

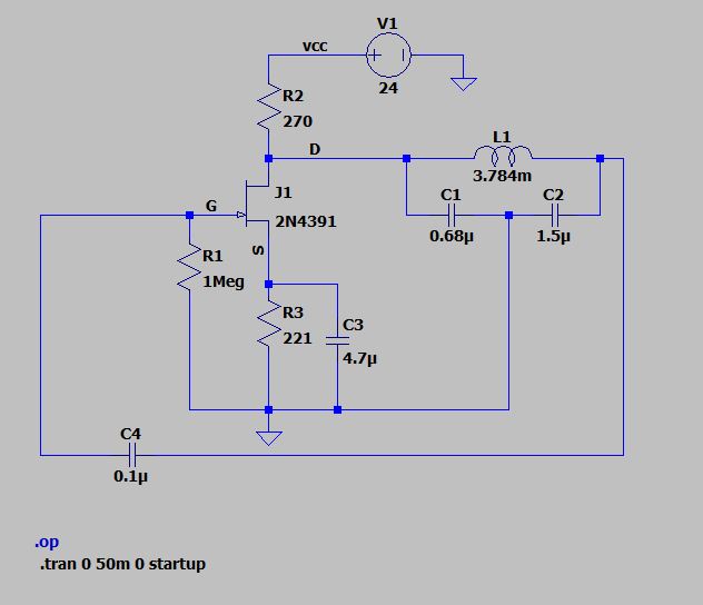
使用的是2N4391,同样的电路在Multisim 11.0里马上起振,但使用LTspice怎么弄都不能起振,在Multisim里的2N4391的Idss是150毫安的,在LTspice里问AI计算出Idss是约86毫安,漏极和源极电阻不管怎么改就是不能起振,问下哪位能指导下错误在哪里,怎么才能修改成起振呢?之所以要用LTspice是觉得它计算出来的比较准。一直不起振问AI给的计算电阻值都说可以起振,而一直不能起振的原因各种都有但怎么按照着试还是不能起振成功。 2N4391.rar (127.12 KB, 下载次数: 0)

1.JPG
2.JPG


回复

使用道具 举报

ID:268736 发表于 2025-12-10 07:44 | 显示全部楼层
你電路對嗎?
回复

使用道具 举报

ID:879809 发表于 2025-12-15 14:34 | 显示全部楼层
拿LTSpice提供的例子改一改。
回复

使用道具 举报

您需要登录后才可以回帖 登录 | 立即注册

本版积分规则

小黑屋|51黑电子论坛 |51黑电子论坛6群 QQ 管理员QQ:125739409;技术交流QQ群281945664

Powered by 单片机教程网

快速回复 返回顶部 返回列表