找回密码
 立即注册

QQ登录

只需一步,快速开始

搜索
查看: 1451|回复: 14
打印 上一主题 下一主题
收起左侧

LM324DT上电就发烫,这是芯片电源电流太大了吗?

[复制链接]
跳转到指定楼层
楼主
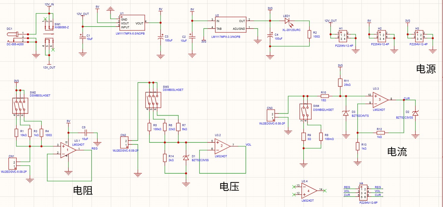
LM324DT是ST的,LM1117是TI的,电源电路经测试正常输出5V和3.3V,但是LM324DT上电发烫严重。

屏幕截图 2025-12-25 162632.jpg (176.88 KB, 下载次数: 0)

屏幕截图 2025-12-25 162632.jpg

屏幕截图 2025-12-25 162742.jpg (129.73 KB, 下载次数: 0)

屏幕截图 2025-12-25 162742.jpg
分享到:  QQ好友和群QQ好友和群 QQ空间QQ空间 腾讯微博腾讯微博 腾讯朋友腾讯朋友
收藏收藏 分享淘帖 顶 踩
回复

使用道具 举报

15#
ID:123289 发表于 2026-1-7 10:24 | 只看该作者
选读通芯片手册,注意:电源的范围,输入电压的范围,输出电流的限制。
回复

使用道具 举报

14#
ID:137736 发表于 2026-1-2 10:11 | 只看该作者
有可能自激了,或者负载短路。
回复

使用道具 举报

13#
ID:469589 发表于 2026-1-2 08:25 | 只看该作者
a185980800 发表于 2025-12-25 18:14
D2干啥用的。这里没有限流电阻超过3.3伏,不都是它来承受

这个绝对是错误设计点!导致发热
回复

使用道具 举报

12#
ID:349276 发表于 2025-12-26 12:05 | 只看该作者
学习来的,很有意义。
回复

使用道具 举报

11#
ID:1165797 发表于 2025-12-26 10:02 | 只看该作者
hypcb888 发表于 2025-12-26 08:39
先断开一路或2路,看看热不热,那一路热再查那一路

谢谢您的答复,已经找到问题了,是我VCC和GND接反了。
回复

使用道具 举报

10#
ID:1165797 发表于 2025-12-26 10:00 | 只看该作者
zann 发表于 2025-12-25 21:09
运放连接应该有点点问题,注意正负电压

谢谢您的答复,是我VCC和GND接反了。
回复

使用道具 举报

9#
ID:1165797 发表于 2025-12-26 09:59 | 只看该作者
xiaobendan001 发表于 2025-12-25 19:38
很明显你的LM324的电压弄反了,应该是4脚+,11脚-才对

谢谢您的答复,就是我VCC和GND接反了,谢谢您。
回复

使用道具 举报

8#
ID:758842 发表于 2025-12-26 08:39 | 只看该作者
先断开一路或2路,看看热不热,那一路热再查那一路
回复

使用道具 举报

7#
ID:1165676 发表于 2025-12-25 21:09 | 只看该作者
运放连接应该有点点问题,注意正负电压
回复

使用道具 举报

6#
ID:1109793 发表于 2025-12-25 19:38 | 只看该作者
很明显你的LM324的电压弄反了,应该是4脚+,11脚-才对
回复

使用道具 举报

5#
ID:1165797 发表于 2025-12-25 18:23 | 只看该作者
a185980800 发表于 2025-12-25 18:14
D2干啥用的。这里没有限流电阻超过3.3伏,不都是它来承受

因为我这个是测试版,最终这个会接入STM32经ADC采样,而STM32是3.3V供电,所以接了一个稳压二极管。但目前电路还有问题。
回复

使用道具 举报

地板
ID:857072 发表于 2025-12-25 18:14 来自触屏版 | 只看该作者
D2干啥用的。这里没有限流电阻超过3.3伏,不都是它来承受
回复

使用道具 举报

板凳
ID:1165797 发表于 2025-12-25 18:13 | 只看该作者
WL0123 发表于 2025-12-25 17:10
LM324DT上电发烫大概率是输出过载。重点查REG、VOL、CUR端口是否过电流。

谢谢您,应该就是输出电流过大,实际测试REG、VOL、CUR端口输出电流都在0.1-0.4A之间变化,也就是100mA-400mA,但芯片的数据手册上最大输出电流在70mA,实际输出远超这个数值,所以芯片就剧烈发烫。谢谢您的答复。
回复

使用道具 举报

沙发
ID:1133081 发表于 2025-12-25 17:10 | 只看该作者
LM324DT上电发烫大概率是输出过载。重点查REG、VOL、CUR端口是否过电流。
回复

使用道具 举报

您需要登录后才可以回帖 登录 | 立即注册

本版积分规则

小黑屋|51黑电子论坛 |51黑电子论坛6群 QQ 管理员QQ:125739409;技术交流QQ群281945664

Powered by 单片机教程网

快速回复 返回顶部 返回列表