找回密码
 立即注册

QQ登录

只需一步,快速开始

搜索
查看: 343|回复: 0
打印 上一主题 下一主题
收起左侧

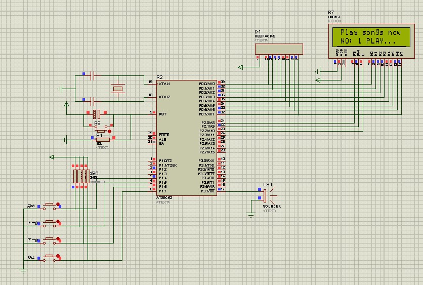
音乐盒原理图和PCB设计

[复制链接]
跳转到指定楼层
楼主
Altium Designer画的原理图和PCB图如下:(51hei附件中可下载工程文件)


单片机音乐盒的原理图和PCB设计,以及Proteus仿真

缺少程序: 音乐盒(PCB设计和Proteus仿真).7z (2.69 MB, 下载次数: 0)


分享到:  QQ好友和群QQ好友和群 QQ空间QQ空间 腾讯微博腾讯微博 腾讯朋友腾讯朋友
收藏收藏 分享淘帖 顶 踩
回复

使用道具 举报

您需要登录后才可以回帖 登录 | 立即注册

本版积分规则

小黑屋|51黑电子论坛 |51黑电子论坛6群 QQ 管理员QQ:125739409;技术交流QQ群281945664

Powered by 单片机教程网

快速回复 返回顶部 返回列表