找回密码
 立即注册

QQ登录

只需一步,快速开始

搜索
查看: 2112|回复: 19
打印 上一主题 下一主题
收起左侧

单片机是3.3V如何驱动大功率mos管

  [复制链接]
跳转到指定楼层
楼主
ID:1146155 发表于 2026-1-8 13:23 来自触屏版 | 只看该作者 |只看大图 回帖奖励 |倒序浏览 |阅读模式
mos型号80N10 单片机stm32 供电电压两节3.7v锂电池串联
分享到:  QQ好友和群QQ好友和群 QQ空间QQ空间 腾讯微博腾讯微博 腾讯朋友腾讯朋友
收藏收藏1 分享淘帖 顶 踩
回复

使用道具 举报

沙发
ID:491875 发表于 2026-1-8 18:56 | 只看该作者
低压MOS管可以直接驱动,高压大功率MOS管可以先进行电平变换再驱动
回复

使用道具 举报

板凳
ID:888148 发表于 2026-1-8 20:38 | 只看该作者
最简单的就是栅极驱动器.
比如UCC27517
回复

使用道具 举报

地板
ID:1133081 发表于 2026-1-8 21:20 | 只看该作者
80N10算高压大功率NMOS管,100V100A,阈值电压较高,典型应用VDS=10V。最低VDS不宜小于6V。故VCC3.3VMCU不能直接驱动,需要提高驱动电压。

回复

使用道具 举报

5#
ID:1064915 发表于 2026-1-9 08:23 | 只看该作者
单片机作用是控制,驱动需设计驱动电路
回复

使用道具 举报

6#
ID:592807 发表于 2026-1-10 15:15 | 只看该作者
WL0123 发表于 2026-1-8 21:20
80N10算高压大功率NMOS管,100V100A,阈值电压较高,典型应用VDS=10V。最低VDS不宜小于6V。故VCC3.3VMCU不 ...

60V最好隔离一下
回复

使用道具 举报

7#
ID:879809 发表于 2026-1-10 17:21 | 只看该作者
WL0123 发表于 2026-1-8 21:20
80N10算高压大功率NMOS管,100V100A,阈值电压较高,典型应用VDS=10V。最低VDS不宜小于6V。故VCC3.3VMCU不 ...

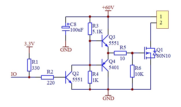
Q1Vgs超过20V必烧,你这个电路名叫“MOS管毁灭者”。
回复

使用道具 举报

8#
ID:342822 发表于 2026-1-10 23:26 | 只看该作者

回复

使用道具 举报

9#
ID:491875 发表于 2026-1-11 10:41 | 只看该作者

这个可以,不过是反相输出,同类型的同相输出的MCP1416
回复

使用道具 举报

10#
ID:420836 发表于 2026-1-12 01:02 | 只看该作者
请按照数据手册的要求提供所需的栅极驱动逻辑电平,并使用逻辑电平转换器。
回复

使用道具 举报

11#
ID:230500 发表于 2026-1-12 11:53 | 只看该作者
不说完整应用电路, 直接说能不能驱动 怎么驱动  都是空话。   我们直接告诉你 3.3V不能直接驱动。 或者直接告诉你, 需要加个栅极驱动芯片 或者加一级三极管放大后再驱动,或者加光耦隔离后驱动, 或者加运放后驱动或者。。。。。。。。
回复

使用道具 举报

12#
ID:57657 发表于 2026-1-12 21:33 | 只看该作者
至于驱动电路具体看MOS管源极漏极接的什么东西,是否对开关频率有要求? 光耦只适合低频驱动。
回复

使用道具 举报

13#
ID:1146155 发表于 2026-3-7 18:34 | 只看该作者

如果用光耦一端单片机 另一端驱动mos可以吗
回复

使用道具 举报

14#
ID:491875 发表于 2026-3-7 21:17 | 只看该作者
npn 发表于 2026-1-12 21:33
至于驱动电路具体看MOS管源极漏极接的什么东西,是否对开关频率有要求? 光耦只适合低频驱动。

137之类的高频光耦可以传输较高频率
回复

使用道具 举报

15#
ID:1133081 发表于 2026-3-8 07:39 | 只看该作者
boos1234 发表于 2026-3-7 18:34
如果用光耦一端单片机 另一端驱动mos可以吗

MOS管专用光耦TLP250  
回复

使用道具 举报

16#
ID:401564 发表于 2026-3-8 19:15 | 只看该作者
如果只是一个开和关,那就单片机端口直接控制就行,不需要什么驱动电路
如果是PWM,电流不大的话,单片机直接控制一样的没有问题,2A以下电流不会的事
如果是电流大于2A了,那就得要用到驱动芯片了,自己用三极管驱动也行,网上的很多参考电路
回复

使用道具 举报

17#
ID:584814 发表于 2026-3-9 12:53 | 只看该作者
不讲MOS工作电压,只能告诉你不能直接驱动。
建议驱动信号通过光耦隔离给到驱动电路,没了。
回复

使用道具 举报

18#
ID:1074206 发表于 2026-3-10 12:35 来自触屏版 | 只看该作者
直接某一个宝买一个mos驱动版,自己研究下就明白了
回复

使用道具 举报

19#
ID:412177 发表于 2026-3-10 15:55 | 只看该作者
通过光电耦合等等进行扩展
回复

使用道具 举报

20#
ID:382454 发表于 2026-3-12 11:54 | 只看该作者
本帖最后由 univers 于 2026-3-14 09:19 编辑
WL0123 发表于 2026-1-8 21:20
80N10算高压大功率NMOS管,100V100A,阈值电压较高,典型应用VDS=10V。最低VDS不宜小于6V。故VCC3.3VMCU不 ...

你这个电路栅极不了加一个10V-12V的钳位稳压管么?前面还要串一个电阻。不这样搞的话,不是会把MOS给搞穿嘛。
最好是驱动电压与MOS供电电压分离,安全、稳定。
回复

使用道具 举报

您需要登录后才可以回帖 登录 | 立即注册

本版积分规则

小黑屋|51黑电子论坛 |51黑电子论坛6群 QQ 管理员QQ:125739409;技术交流QQ群281945664

Powered by 单片机教程网

快速回复 返回顶部 返回列表