找回密码
 立即注册

QQ登录

只需一步,快速开始

搜索
查看: 1018|回复: 12
打印 上一主题 下一主题
收起左侧

差分采集电压同相端分压影响消除方法

[复制链接]
跳转到指定楼层
楼主
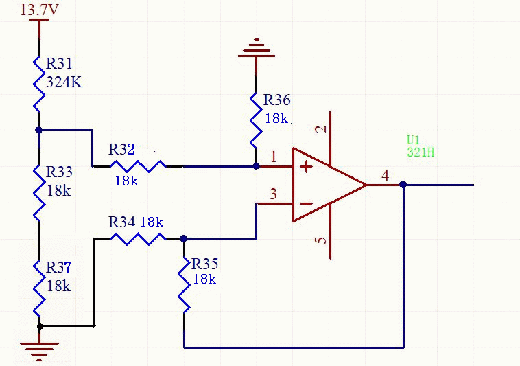
请教各位: R33压降应该是0.7V, 本意是接入差分运放后,输出也要求是0.7V,   分析可能受到R32和R36的分压 影响,导致电压下降到0.35V , ADC采集电压不准确。请问如何调整运放的几个电阻。 谢谢大家。




分享到:  QQ好友和群QQ好友和群 QQ空间QQ空间 腾讯微博腾讯微博 腾讯朋友腾讯朋友
收藏收藏 分享淘帖 顶 踩
回复

使用道具 举报

沙发
ID:1059013 发表于 2026-2-9 20:11 | 只看该作者
加滤波电容
回复

使用道具 举报

板凳
ID:343102 发表于 2026-2-10 00:59 | 只看该作者
R32与R36构成了分压电路
回复

使用道具 举报

地板
ID:491875 发表于 2026-2-10 10:40 | 只看该作者
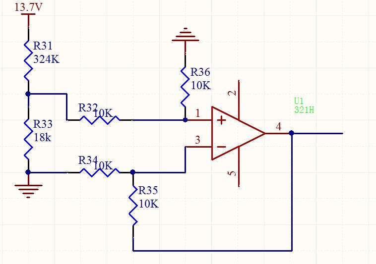
R32,R36回路对R31,R33分压点的分压确实存在!流过R31的电流在分压点有2个回路,一个是R33到地,一个是R32,R36到地。要消除这个回路的分压可以在R31,R33分压点接入一级电压跟随器解决。但R32,R36的分压不会影响采样结果。因为电路存在2倍放大,正好抵消了R36的分压作用。

电压跟随器2.png (35.8 KB, 下载次数: 0)

电压跟随器2.png
回复

使用道具 举报

5#
ID:491875 发表于 2026-2-10 10:55 | 只看该作者
因为采样电路的输入阻抗相对于采样电阻R33不是无穷大,必然存在分流作用,按照图中数据,因为采样电路的分流,采样电阻R33的等效阻值变成了9.47(18K电阻与20K电阻并联),所以,与R31串联后分压点的电压由0.72V变成了0.39V!这就是采样不准的根本原因
回复

使用道具 举报

6#
ID:491875 发表于 2026-2-10 11:44 | 只看该作者
从楼主提供的电路原理图分析,这个电路有画蛇添足之功效。这个电路就是一个同相放大器电路,放大倍数为2,但相对信号源来说,放大倍数为1(因为R36的分压将信号衰减了一倍),其功效相当于一个电压跟随器。如果后级电路输入阻抗足够大,这个电路完全可以省略!如果后级电路输入阻抗不大,可以将这个运放设计成一个电压跟随器就可以了
回复

使用道具 举报

7#
ID:705846 发表于 2026-2-10 11:59 | 只看该作者
老愚童63 发表于 2026-2-10 10:40
R32,R36回路对R31,R33分压点的分压确实存在!流过R31的电流在分压点有2个回路,一个是R33到地,一个是R32,R ...

怎么会有两倍放大的结果。
回复

使用道具 举报

8#
ID:491875 发表于 2026-2-10 12:03 | 只看该作者
samxon 发表于 2026-2-10 11:59
怎么会有两倍放大的结果。

你的这个电路实际上就是一个放大倍数为2的同相电压放大器
回复

使用道具 举报

9#
ID:1079566 发表于 2026-2-10 12:55 | 只看该作者

一种是用软件修正. (18//20)/18=0.5263 , 所以ADC后的值*1.9, 就是你要的结果.
另一种,要增加一个电阻:R37=R33,并修改R32,R36,R34,R35=R33
回复

使用道具 举报

10#
ID:705846 发表于 2026-2-10 15:20 | 只看该作者
老愚童63 发表于 2026-2-10 12:03
你的这个电路实际上就是一个放大倍数为2的同相电压放大器

四个电阻相等,为什么放大倍数是2,能分析一下吗
回复

使用道具 举报

11#
ID:491875 发表于 2026-2-10 15:33 | 只看该作者
samxon 发表于 2026-2-10 15:20
四个电阻相等,为什么放大倍数是2,能分析一下吗

同相电压放大器放大倍数=1+R35/R34!=1+1=2!因为R36=R32,所以信号源输出电压(R33两端电压)已经衰减了1倍,所以,你的这个电路对于R33两端的电压的实际放大倍数为1!
回复

使用道具 举报

12#
ID:705846 发表于 2026-2-10 16:02 | 只看该作者
老愚童63 发表于 2026-2-10 15:33
同相电压放大器放大倍数=1+R35/R34!=1+1=2!因为R36=R32,所以信号源输出电压(R33两端电压)已经衰减了1倍 ...

谢谢你,解释的非常清晰。
回复

使用道具 举报

13#
ID:883242 发表于 2026-2-15 22:43 | 只看该作者
三电阻单运放构成的差分放大器+-端输入不平衡。
回复

使用道具 举报

您需要登录后才可以回帖 登录 | 立即注册

本版积分规则

小黑屋|51黑电子论坛 |51黑电子论坛6群 QQ 管理员QQ:125739409;技术交流QQ群281945664

Powered by 单片机教程网

快速回复 返回顶部 返回列表