找回密码
 立即注册

QQ登录

只需一步,快速开始

搜索
查看: 460|回复: 2
打印 上一主题 下一主题
收起左侧

GL823读卡器超短

[复制链接]
跳转到指定楼层
楼主
最近又做了个USB读卡器,,用在车上做记录仪用,测试没问题,小巧实用

GL823读卡器.png (59.01 KB, 下载次数: 0)

原理图

原理图

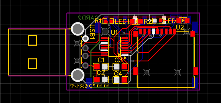
读卡器PCB.png (62.67 KB, 下载次数: 0)

PCB

PCB

读卡器3D.png (52.64 KB, 下载次数: 0)

3D图

3D图

评分

参与人数 1黑币 +50 收起 理由
admin + 50 共享资料的奖励!

查看全部评分

分享到:  QQ好友和群QQ好友和群 QQ空间QQ空间 腾讯微博腾讯微博 腾讯朋友腾讯朋友
收藏收藏 分享淘帖 顶 踩
回复

使用道具 举报

沙发
ID:1167421 发表于 2026-2-11 10:45 | 只看该作者
SD-101是SD卡槽,在这里没有用,只用了TF卡
回复

使用道具 举报

板凳
ID:71233 发表于 2026-2-15 14:33 | 只看该作者
我之前也做过一个


回复

使用道具 举报

您需要登录后才可以回帖 登录 | 立即注册

本版积分规则

小黑屋|51黑电子论坛 |51黑电子论坛6群 QQ 管理员QQ:125739409;技术交流QQ群281945664

Powered by 单片机教程网

快速回复 返回顶部 返回列表