找回密码
 立即注册

QQ登录

只需一步,快速开始

搜索
查看: 1279|回复: 19
打印 上一主题 下一主题
收起左侧

DW01和8205哪个图是正确的?

[复制链接]
跳转到指定楼层
楼主
ID:1146155 发表于 2026-2-25 10:42 | 只看该作者 回帖奖励 |倒序浏览 |阅读模式
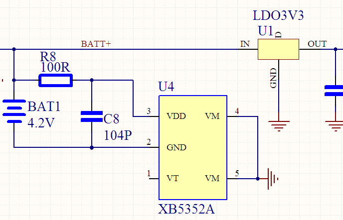
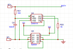
这2个图是DW01+8205的电池保护电路。图中一个是OC接G1 OD接G2 ,另一个是OC接G2 OD接G1。哪个接法是正确的,还是都正确?有没有一个芯片把二者集成的型号。
分享到:  QQ好友和群QQ好友和群 QQ空间QQ空间 腾讯微博腾讯微博 腾讯朋友腾讯朋友
收藏收藏1 分享淘帖 顶 踩
回复

使用道具 举报

沙发
ID:883242 发表于 2026-2-25 16:02 | 只看该作者
两张图是一样的,因为8205两个管子完全等价。
回复

使用道具 举报

板凳
ID:69038 发表于 2026-2-25 17:50 | 只看该作者
原则上8205的两个NMOS管是有顺序的,因为DW01的OC/OD两个脚,一个是过充断开,一个过流断开,有必要认真看看手册上的接法。。
单个芯片集成3个IC的也有,很久以前也是因为不清楚OC/OD的关系,才选用的


回复

使用道具 举报

地板
ID:883242 发表于 2026-2-25 23:40 | 只看该作者
zhuls 发表于 2026-2-25 17:50
原则上8205的两个NMOS管是有顺序的,因为DW01的OC/OD两个脚,一个是过充断开,一个过流断开,有必要认真看 ...

哪来的什么顺序???G1与G2对换,同时对换了S1和S2,以及D1和D2,完全等价!
回复

使用道具 举报

5#
ID:1073939 发表于 2026-2-28 17:29 | 只看该作者
把二者集成的型号有,例如DW06,IP300X。
回复

使用道具 举报

6#
ID:584814 发表于 2026-3-1 16:48 | 只看该作者
二楼正解。
回复

使用道具 举报

7#
ID:1146155 发表于 2026-3-4 14:42 | 只看该作者
zhuls 发表于 2026-2-25 17:50
原则上8205的两个NMOS管是有顺序的,因为DW01的OC/OD两个脚,一个是过充断开,一个过流断开,有必要认真看 ...

大佬 如果我想提升电流,能否如你图中的XB5352A 用2个并联使用?
回复

使用道具 举报

8#
ID:69038 发表于 2026-3-4 15:25 | 只看该作者
boos1234 发表于 2026-3-4 14:42
大佬 如果我想提升电流,能否如你图中的XB5352A 用2个并联使用?

不可以!
你有见过在电源上两个开关并联使用的吗?保险丝并联都不保险了。。
你想要多大的电流?电池本身支持大电流放电吗?
这颗料最小过流是2.3A,电流低于2A绝对是够用了。
如果坚持要大电流的,建议还是用外接的吧,几十上百安的电流跟玩似的。。
回复

使用道具 举报

9#
ID:1146155 发表于 2026-3-5 15:57 | 只看该作者
zhuls 发表于 2026-3-4 15:25
不可以!
你有见过在电源上两个开关并联使用的吗?保险丝并联都不保险了。。
你想要多大的电流?电池本 ...

DW01短路后多久能恢复
回复

使用道具 举报

10#
ID:1146155 发表于 2026-3-5 16:03 | 只看该作者
zhuls 发表于 2026-3-4 15:25
不可以!
你有见过在电源上两个开关并联使用的吗?保险丝并联都不保险了。。
你想要多大的电流?电池本 ...

DW01 驱动的8205  8205可以并联吧多个提升电流吧
回复

使用道具 举报

11#
ID:69038 发表于 2026-3-5 22:37 | 只看该作者
boos1234 发表于 2026-3-5 16:03
DW01 驱动的8205  8205可以并联吧多个提升电流吧

“DW01驱动的8205  8205可以并联吧多个提升电流吧”
敲黑板画重点:过流器件不可轻易并联,这是非常规的操作,没有配套的非常规手段,有亿点危险!
不是,是换掉8205,用其它大电流的Nmos管,比如30N06(To-252-3封装),可以过流30A。
前提是你的电池支持大电流充放,
比如2000mAh的电池,在5C充放电时,电流可达10A。(无人机上专用的电芯就可以5C充放电)
这时电池温升可能会超级快,一般的电芯是受不了的。多来几次电芯就挂了。

“DW01短路后多久能恢复”
这个问题,貌似短路保护后,不能主动恢复,要外部给它充电激活一下,才能正常输出。
回复

使用道具 举报

12#
ID:1146155 发表于 2026-3-7 09:15 | 只看该作者
zhuls 发表于 2026-3-5 22:37
“DW01驱动的8205  8205可以并联吧多个提升电流吧”
敲黑板画重点:过流器件不可轻易并联,这是非常规的 ...


这个板子的锂保是并联了吗
回复

使用道具 举报

13#
ID:69038 发表于 2026-3-7 10:27 | 只看该作者
boos1234 发表于 2026-3-7 09:15
这个板子的锂保是并联了吗

IP5356的22W快充方案?电芯出来的电流最大不超8A。
没必要用上并联。超8A的NMOS管多的是。
回复

使用道具 举报

14#
ID:1146155 发表于 2026-3-7 18:32 | 只看该作者
zhuls 发表于 2026-3-7 10:27
IP5356的22W快充方案?电芯出来的电流最大不超8A。
没必要用上并联。超8A的NMOS管多的是。

是的 IP5356的  大佬有nmos推荐型号不。  我还有一个问题 如果DIY这个方案,使用好电芯 自己做充电宝,和市售的相比可以媲美吧 还是有什么细节之处
回复

使用道具 举报

15#
ID:870445 发表于 2026-3-7 20:24 | 只看该作者
我这8205A怎么6个脚,图纸上也是六个脚。

51hei.jpg (27.5 KB, 下载次数: 0)

51hei.jpg
回复

使用道具 举报

16#
ID:870445 发表于 2026-3-7 20:28 | 只看该作者
看看上图。和你那一样吗
回复

使用道具 举报

17#
ID:69038 发表于 2026-3-7 21:23 | 只看该作者
boos1234 发表于 2026-3-7 18:32
是的 IP5356的  大佬有nmos推荐型号不。  我还有一个问题 如果DIY这个方案,使用好电芯 自己做充电宝,和 ...

我上面说的30N06可以过30A,如果嫌体积大,可以用SOP8的双NMOS管HP803N180D,10A电流。或是你板上带的那个4脚(2个)具体型号,你查一下丝印,能查到的。
DIY主要是个性化,要和市售的相比,除了堆料,其它似乎没什么可比性。成本、工艺、外观都要大批量才有优势的。
一家之言。。
回复

使用道具 举报

18#
ID:69038 发表于 2026-3-7 21:26 | 只看该作者
xlhlydd 发表于 2026-3-7 20:24
我这8205A怎么6个脚,图纸上也是六个脚。

8205有多种封装,后缀各不相同
回复

使用道具 举报

19#
ID:1073939 发表于 2026-3-9 16:42 | 只看该作者
boos1234 发表于 2026-3-7 09:15
这个板子的锂保是并联了吗

图中右上的2个芯片不是mosfet,是锂电池保护芯片,型号估计是XB7608(也是楼主提到的DW01+8205集成的型号)。确实是并联,mosfet不同于三极管,可以直接并联。
回复

使用道具 举报

20#
ID:1146155 发表于 2026-3-11 11:24 | 只看该作者
ydatou 发表于 2026-3-9 16:42
图中右上的2个芯片不是mosfet,是锂电池保护芯片,型号估计是XB7608(也是楼主提到的DW01+8205集成的型号) ...

如果不用8205,整两个分离MOS管也可以吧,只有接法和DW01原理图的是一样的也可以吧
回复

使用道具 举报

您需要登录后才可以回帖 登录 | 立即注册

本版积分规则

小黑屋|51黑电子论坛 |51黑电子论坛6群 QQ 管理员QQ:125739409;技术交流QQ群281945664

Powered by 单片机教程网

快速回复 返回顶部 返回列表