找回密码
 立即注册

QQ登录

只需一步,快速开始

搜索
查看: 625|回复: 2
打印 上一主题 下一主题
收起左侧

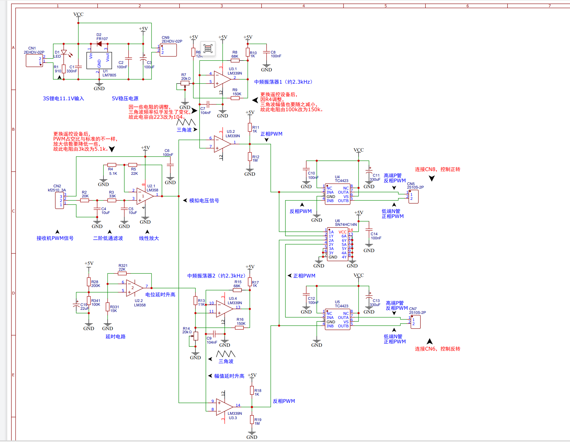
4年前制作的直流有刷小电机调速电路

[复制链接]
跳转到指定楼层
楼主
这是当时给一个玩具小车设计制作的电机控制电路。整个电路架构是比较土的那种,设计上没有什么高明之处,就是对信号一步一步处理,最后生成PWM,来控制H桥。实测还可以,但电机动力不够,最高转速也没有预期的那样快。


评分

参与人数 1黑币 +50 收起 理由
admin + 50 共享资料的奖励!

查看全部评分

分享到:  QQ好友和群QQ好友和群 QQ空间QQ空间 腾讯微博腾讯微博 腾讯朋友腾讯朋友
收藏收藏1 分享淘帖 顶 踩
回复

使用道具 举报

沙发
ID:1168172 发表于 2026-3-14 12:29 | 只看该作者
需要说明的是,这个电路是与模型遥控、接收来配合的,它的入口处连接接收机的油门通道,同时给接收机供电。
回复

使用道具 举报

板凳
ID:1107340 发表于 2026-3-14 17:11 | 只看该作者
现在一片单片机搞定
回复

使用道具 举报

您需要登录后才可以回帖 登录 | 立即注册

本版积分规则

小黑屋|51黑电子论坛 |51黑电子论坛6群 QQ 管理员QQ:125739409;技术交流QQ群281945664

Powered by 单片机教程网

快速回复 返回顶部 返回列表