找回密码
 立即注册

QQ登录

只需一步,快速开始

搜索
查看: 698|回复: 3
收起左侧

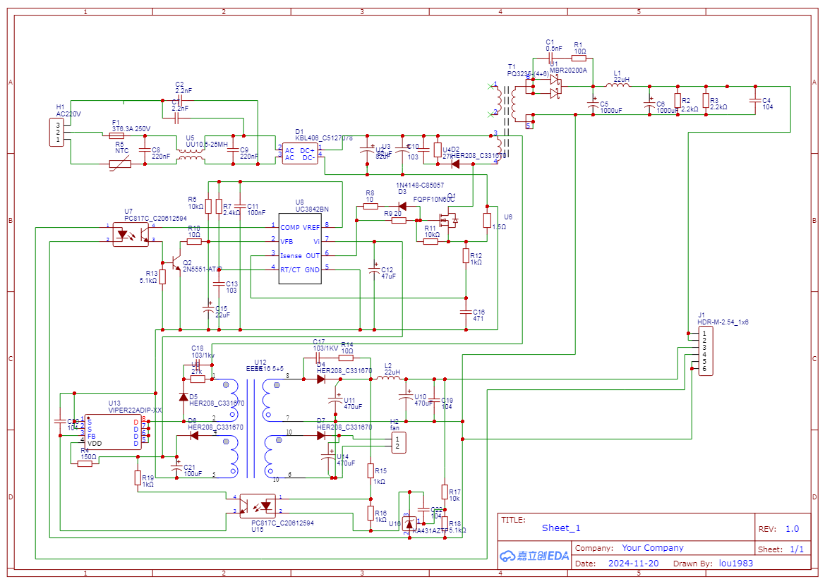
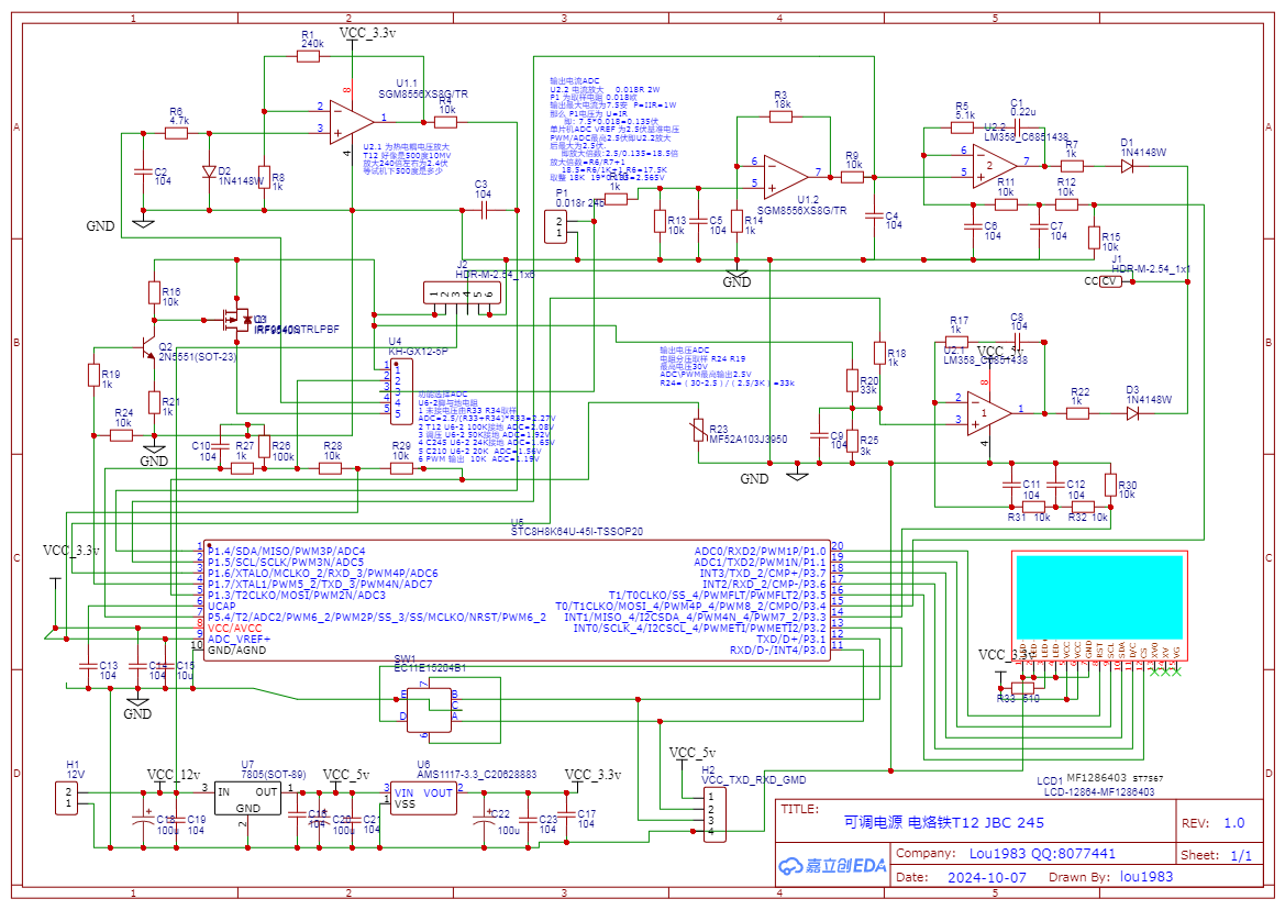
0-30调压调流+t12电烙铁 STC8H8K64U+UC3842+VIPer22

[复制链接]
ID:376699 发表于 2026-4-2 21:54 | 显示全部楼层 |阅读模式
0-30调压调流+t12电烙铁 STC8H8K64U+UC3842+VIPer22效果h上传不了视频(自己下下看看.
演习电烙铁加热.rar (18.88 MB, 下载次数: 0) 演习短路.rar (14.51 MB, 下载次数: 0)
1 拍灯180W旧电源板   拆主变压等

电源拆.jpg


2 美的微波炉板 主要拆副电源变压
电源拆2.jpg

控制板

控制板电容电阻OK.jpg
控制板反OK.jpg
控制板正OK.jpg
控制板装机反OK.jpg
控制板装机正OK.jpg

电源板
电源板反OK.jpg
电源板正OK.jpg

外壳

整机封面1.jpg
尺寸1.jpg
尺寸2.jpg


电路板
3842 VIPER22A copy.png

stc8h8k64u 20P.png


下载

ISP.png

T12 0--30V.rar (25.57 KB, 下载次数: 0)
stc8h8k64U20p.zip (137.53 KB, 下载次数: 0)
UC3842.zip (179.37 KB, 下载次数: 0)




ISP.png
电源机控制板OK.jpg

评分

参与人数 1黑币 +50 收起 理由
admin + 50 共享资料的奖励!

查看全部评分

回复

使用道具 举报

ID:1107340 发表于 2026-4-3 08:37 | 显示全部楼层
很好的设计,学习了
回复

使用道具 举报

ID:265541 发表于 2026-4-18 14:53 | 显示全部楼层
Thank you very much for sharing this project
回复

使用道具 举报

ID:1064915 发表于 2026-4-18 17:41 | 显示全部楼层
动手能力强
回复

使用道具 举报

您需要登录后才可以回帖 登录 | 立即注册

本版积分规则

小黑屋|51黑电子论坛 |51黑电子论坛6群 QQ 管理员QQ:125739409;技术交流QQ群281945664

Powered by 单片机教程网

快速回复 返回顶部 返回列表