找回密码
 立即注册

QQ登录

只需一步,快速开始

搜索
查看: 1893|回复: 0
打印 上一主题 下一主题
收起左侧

这个图程序这怎么写呀,求助

[复制链接]
跳转到指定楼层
楼主
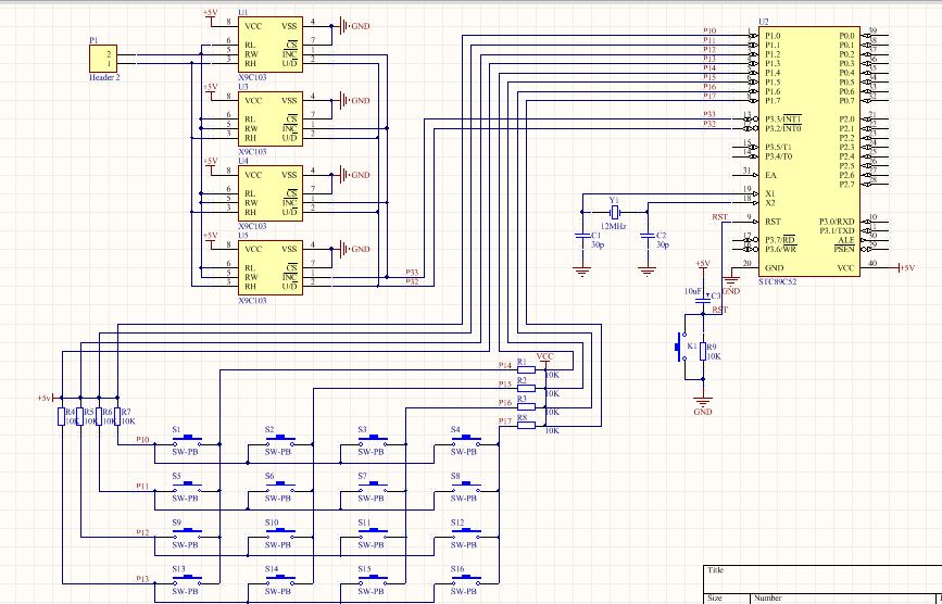
这个电路是用于数字电位器代替手动电位器。用单片机编程采集4*4矩阵键盘的键值,然后程序控制int0/int1输出变量,x9c103根据输出的变量产生不同的阻值,P1端串联到其他电路里就相当于电阻了,4×4矩阵连接的是单片机1.0–1.7接口,中断接口int0  int1接的是四个并联数字电位器的inc和u/d口

捕获.JPG (108.92 KB, 下载次数: 100)

这是电路图

这是电路图

数字电位器 - 副本.pdf

77 KB, 下载次数: 7

分享到:  QQ好友和群QQ好友和群 QQ空间QQ空间 腾讯微博腾讯微博 腾讯朋友腾讯朋友
收藏收藏 分享淘帖 顶 踩
回复

使用道具 举报

您需要登录后才可以回帖 登录 | 立即注册

本版积分规则

小黑屋|51黑电子论坛 |51黑电子论坛6群 QQ 管理员QQ:125739409;技术交流QQ群281945664

Powered by 单片机教程网

快速回复 返回顶部 返回列表