找回密码
 立即注册

QQ登录

只需一步,快速开始

搜索
查看: 6464|回复: 11
打印 上一主题 下一主题
收起左侧

电调升压芯片

[复制链接]
跳转到指定楼层
楼主
请教一下各位前辈,有没有电调的3V~5V升压12V的六脚芯片?推荐一下啊,我现在在改一个电调电路,欠缺一个这样的芯片
分享到:  QQ好友和群QQ好友和群 QQ空间QQ空间 腾讯微博腾讯微博 腾讯朋友腾讯朋友
收藏收藏 分享淘帖 顶 踩
回复

使用道具 举报

沙发
ID:124055 发表于 2016-5-30 18:40 | 只看该作者
cs5171可以满足
回复

使用道具 举报

板凳
ID:93931 发表于 2016-5-30 18:44 | 只看该作者
SX1308、mt3608都不错,电路简单波纹小,5.6个元件就搞定,芯片也便宜,效率高,手册上的85%~93%很容易就能实现

QQ截图20160530184239.png (62.27 KB, 下载次数: 158)

QQ截图20160530184239.png
回复

使用道具 举报

地板
ID:7485 发表于 2016-5-30 20:21 | 只看该作者
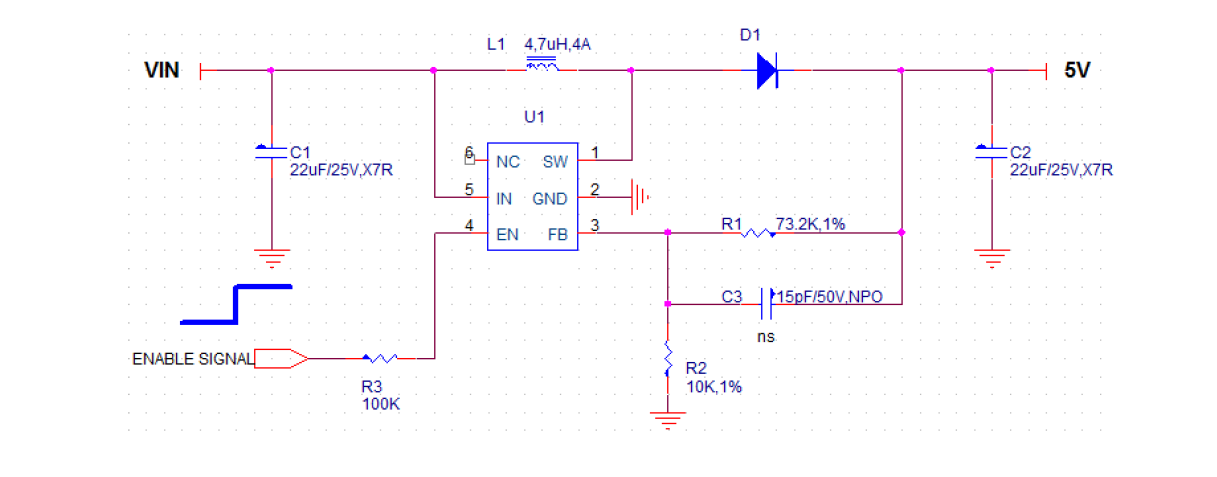
这个电路对吗?有L1那样接,U1会起作用吗?

输入和输出就差一个二极管结电压。
回复

使用道具 举报

5#
ID:119480 发表于 2016-5-31 16:25 | 只看该作者
码客_Mark 发表于 2016-5-30 18:44
SX1308、mt3608都不错,电路简单波纹小,5.6个元件就搞定,芯片也便宜,效率高,手册上的85%~93%很容易就能 ...

非常感谢,我试一下
回复

使用道具 举报

6#
ID:119480 发表于 2016-5-31 16:27 | 只看该作者
ahshmj 发表于 2016-5-30 20:21
这个电路对吗?有L1那样接,U1会起作用吗?

输入和输出就差一个二极管结电压。

L1是电感,这个和U1没冲突啊。
回复

使用道具 举报

7#
ID:119480 发表于 2016-5-31 16:28 | 只看该作者

谢谢,嗯嗯
回复

使用道具 举报

8#
ID:7485 发表于 2016-5-31 21:56 | 只看该作者
浪里个浪 发表于 2016-5-31 16:27
L1是电感,这个和U1没冲突啊。

电感起滤波或防浪涌的作用,对直流来说相当于通路(短路)。据此,你再看看和U1的关系!

这个电感好像应该在5脚和VIN之间。原图的电感处断开。
回复

使用道具 举报

9#
ID:119480 发表于 2016-6-1 09:49 | 只看该作者
ahshmj 发表于 2016-5-31 21:56
电感起滤波或防浪涌的作用,对直流来说相当于通路(短路)。据此,你再看看和U1的关系!

这个电感好像 ...

这个我也不懂。。。。。。网上搜的升压电路图都是这样啊。一个升压电路,
回复

使用道具 举报

10#
ID:153199 发表于 2017-1-2 16:27 | 只看该作者
cs5171可以
回复

使用道具 举报

11#
ID:51533 发表于 2017-1-2 17:26 | 只看该作者
用7805就可以了
回复

使用道具 举报

12#
ID:159486 发表于 2017-1-3 02:12 | 只看该作者
这类芯片应该很多的
回复

使用道具 举报

您需要登录后才可以回帖 登录 | 立即注册

本版积分规则

小黑屋|51黑电子论坛 |51黑电子论坛6群 QQ 管理员QQ:125739409;技术交流QQ群281945664

Powered by 单片机教程网

快速回复 返回顶部 返回列表