找回密码
 立即注册

QQ登录

只需一步,快速开始

搜索
查看: 5245|回复: 3
打印 上一主题 下一主题
收起左侧

求一个水箱液位控制系统的C语言程序最好有个图··

[复制链接]
跳转到指定楼层
楼主
求各位大神帮帮忙,现在完全没有头绪·····具体要求:(1)        当水箱水位低于20%时,启动主,备电机给水(2)        当水箱水位高于20%而低于80%时,启动主电机给水,备用电机停止给水(3)当水箱水位高于80%时,主、备电机同时停止给水  通过传感器采集液位数据使用数码管显示液位   水箱最大液位按10M来算吧··
我这里找的传感器是 DLK201液位传感器  量 程: 0~0.1M~1M~3M~5M~10M~20M~50M~100M~200M~500M (水位高/深度,最小量程为0.1米)
  输 出:4~20mA(二线制)、0~5VDC、0~10VDC、0.5~4.5VDC(三线制)
  综合精度: ±0.25%FS、±0.5%FS
  供 电: 24V Dc(15~30VDC)
  绝缘电阻: ≥1000 MΩ/100VDC
  负载电阻: 电流输出型:最大800Ω
分享到:  QQ好友和群QQ好友和群 QQ空间QQ空间 腾讯微博腾讯微博 腾讯朋友腾讯朋友
收藏收藏 分享淘帖 顶 踩
回复

使用道具 举报

沙发
ID:47286 发表于 2017-5-8 00:46 | 只看该作者
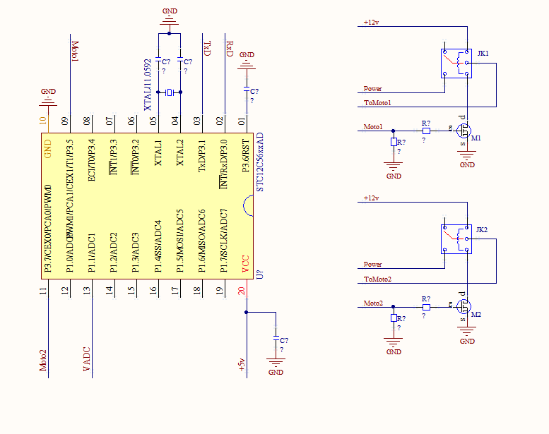
大概就是这样 用0~5v输出的 采集比较简单 10位的AD转换 应该够用了

太晚要睡觉了 没画太细 反正缺的就是些周边零件 然后写程序就行了 这个题目不复杂 可能后期调试稍微有一点点麻烦 毕竟没有实测那样压力传感器的工作数值和状态 写程序的时候考虑不到那么全的


评分

参与人数 1黑币 +50 收起 理由
admin + 50 回帖助人的奖励!

查看全部评分

回复

使用道具 举报

板凳
ID:197878 发表于 2017-5-8 09:44 | 只看该作者
dzbj 发表于 2017-5-8 00:46
大概就是这样 用0~5v输出的 采集比较简单 10位的AD转换 应该够用了

太晚要睡觉了 没画太细 反正缺的就是 ...

大神能不能给个程序呢?现在就是程序不会写···
回复

使用道具 举报

地板
ID:106195 发表于 2017-9-1 18:10 | 只看该作者
感谢分享,支持一下。
回复

使用道具 举报

您需要登录后才可以回帖 登录 | 立即注册

本版积分规则

小黑屋|51黑电子论坛 |51黑电子论坛6群 QQ 管理员QQ:125739409;技术交流QQ群281945664

Powered by 单片机教程网

快速回复 返回顶部 返回列表