找回密码
 立即注册

QQ登录

只需一步,快速开始

搜索
查看: 7736|回复: 6
收起左侧

菜鸟,请教AT89C51与ADC0809的连接问题

[复制链接]
ID:197648 发表于 2017-5-20 11:08 | 显示全部楼层 |阅读模式
本人,现在再做一个有89c51和adc0809为主体的数字电压表,在proteus里,可以直接在0809的clock端加上一个500Khz方波电压,,焊板子时,我想通过两个74ls74,分频,由51的ale端得到500Khz,再接到0809上,某宝买不到74ls74,所以我找了一下替代品74hc74,请大神告诉我,这个办法可行吗,或者说,还有更好的办法吗,求赐教
回复

使用道具 举报

ID:203504 发表于 2017-5-22 16:58 | 显示全部楼层
前来围观学习一下
回复

使用道具 举报

ID:123289 发表于 2017-5-20 19:27 | 显示全部楼层
查查89c51手册,除了ALE端之外,还有没有输出脉冲的方法。
提示:单片机功能那么强大,还搞不定一个500KHz,还要用功能单一的门电路?
回复

使用道具 举报

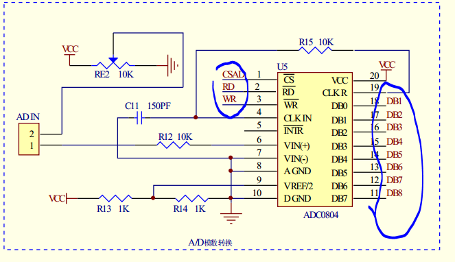
ID:202477 发表于 2017-5-20 16:05 | 显示全部楼层
我有个ADC0804连接图,ADC0809也是如此类推吧,如图

图一

图一

图二

图二
回复

使用道具 举报

ID:34643 发表于 2017-5-20 15:49 | 显示全部楼层
我个人感觉,如果不是要求通道数多,可以用ADC0832电路,管脚少8脚,两通道。布线容易。
回复

使用道具 举报

ID:197648 发表于 2017-5-20 14:52 | 显示全部楼层
有没有 哪位好人 经历过 这件事 ,求分享
回复

使用道具 举报

ID:197648 发表于 2017-5-20 11:09 | 显示全部楼层
恳求大家来帮忙
回复

使用道具 举报

您需要登录后才可以回帖 登录 | 立即注册

本版积分规则

小黑屋|51黑电子论坛 |51黑电子论坛6群 QQ 管理员QQ:125739409;技术交流QQ群281945664

Powered by 单片机教程网

快速回复 返回顶部 返回列表