找回密码
 立即注册

QQ登录

只需一步,快速开始

搜索
查看: 9342|回复: 11
打印 上一主题 下一主题
收起左侧

stc12单片机生成spwm波形+仿真

  [复制链接]
跳转到指定楼层
楼主
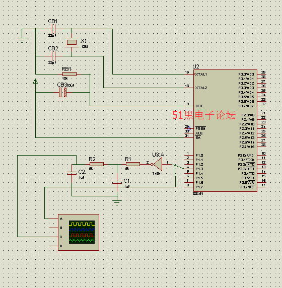
stc12单片机生成spwm波形和proteus仿真

仿真原理图如下(proteus仿真工程文件可到本帖附件中下载)


单片机源程序如下:
  1. #include <stc.h>
  2. #include <sin.h>

  3. #define uint unsigned int

  4. uchar index;
  5. uchar a;
  6. void init_pca(void)//pca计数器初始化函数

  7. {

  8. CMOD=0x04;//计数器0的溢出为PCA计数器的时钟源

  9. CCON=0x00;

  10. CCAPM0=0x42;//8位PWM输出,无中断

  11. CL=0x00;//清零pca计数器

  12. CH=0x00;

  13. CCAP0L=pwm[0];    //初始化spwm输出的占空比

  14. CCAP0H=pwm[0];

  15. CR=1;//运行pca计数器

  16. }

  17. void init_timer(void)//计数器初始化函数

  18. {

  19. TMOD= 0x12; //计数器0工作在方式模式2,计数器1工作在方式1

  20. TH0 = 0xFF;//T0的计数值为5,把时钟源5分频

  21. TL0 = 0xFF;

  22. TH1 = 0xF6;//T1的计数值为625,若是12M晶振,则中断频率为12M/625=1920HZ,正弦频率为1920/32=600HZ,即600/12=50HZ

  23. TL1 = 0xA0;    //T1的计数值低位

  24. AUXR=0x80;//计数器均工作在8051速度

  25. //ET0 = 1; //开中计数器0断

  26. ET1 = 1; //开计数器1中断

  27. TR0 = 1; //开启计数器0

  28. TR1 = 1; //开计数器1

  29. }

  30. void int_timer1(void) interrupt 3//计数器1中断函数

  31. {

  32. CR=0;
  33. a=a+1;
  34. index++; //查表索引

  35. TH1=0xFD; //重装计数值

  36. TL1=0x8F;

  37. CCAP0H=pwm[index%32]*2;//改变pwm的占空比

  38. CR=1;

  39. }
  40. void main()
  41. {a=0;
  42. EA=1;//开总中断
  43. init_pca();
  44. init_timer();
  45. while(1);
  46. //-.-//
  47. }
  48. 单片机源程序如下:
复制代码

所有资料51hei提供下载:
stc生成spwm 仿真.zip (74.11 KB, 下载次数: 200)


评分

参与人数 1黑币 +50 收起 理由
admin + 50 共享资料的黑币奖励!

查看全部评分

分享到:  QQ好友和群QQ好友和群 QQ空间QQ空间 腾讯微博腾讯微博 腾讯朋友腾讯朋友
收藏收藏3 分享淘帖 顶 踩
回复

使用道具 举报

沙发
ID:312649 发表于 2018-4-20 20:11 | 只看该作者
写的很不错哦
回复

使用道具 举报

板凳
ID:316541 发表于 2018-4-25 19:48 来自触屏版 | 只看该作者
老哥能写个89c51的吗,
回复

使用道具 举报

地板
ID:302907 发表于 2018-4-28 17:40 | 只看该作者
大神有这个是51单片机的程序吗
回复

使用道具 举报

5#
ID:315093 发表于 2018-6-28 17:12 | 只看该作者
谢楼主,你是大神啊。
回复

使用道具 举报

6#
ID:314036 发表于 2018-7-9 17:17 | 只看该作者
真的很棒,最近在研究三相逆变电源,有点难
回复

使用道具 举报

7#
ID:324780 发表于 2018-8-27 16:54 | 只看该作者
很不错,顶
回复

使用道具 举报

8#
ID:339678 发表于 2018-9-4 21:54 | 只看该作者
黑币不足,无法下载
回复

使用道具 举报

9#
ID:212904 发表于 2019-7-5 16:30 | 只看该作者
很不错,顶
回复

使用道具 举报

10#
ID:492640 发表于 2019-8-5 22:02 | 只看该作者
感谢大佬
回复

使用道具 举报

11#
ID:83626 发表于 2023-3-16 21:09 | 只看该作者
下来研究一下,打算做个课件。
回复

使用道具 举报

您需要登录后才可以回帖 登录 | 立即注册

本版积分规则

小黑屋|51黑电子论坛 |51黑电子论坛6群 QQ 管理员QQ:125739409;技术交流QQ群281945664

Powered by 单片机教程网

快速回复 返回顶部 返回列表