找回密码
 立即注册

QQ登录

只需一步,快速开始

搜索
查看: 1731|回复: 2
打印 上一主题 下一主题
收起左侧

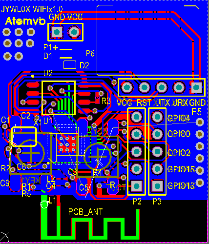
看PCB画的怎么样,打板了才想来发帖

[复制链接]
跳转到指定楼层
楼主

分享到:  QQ好友和群QQ好友和群 QQ空间QQ空间 腾讯微博腾讯微博 腾讯朋友腾讯朋友
收藏收藏 分享淘帖 顶 踩
回复

使用道具 举报

沙发
ID:230915 发表于 2017-11-2 19:24 来自触屏版 | 只看该作者
好像线路都没走通,几根预拉线在那里。
回复

使用道具 举报

板凳
ID:167675 发表于 2017-11-3 08:17 | 只看该作者
gaochang000000 发表于 2017-11-2 19:24
好像线路都没走通,几根预拉线在那里。

那个我知道没问题
回复

使用道具 举报

您需要登录后才可以回帖 登录 | 立即注册

本版积分规则

小黑屋|51黑电子论坛 |51黑电子论坛6群 QQ 管理员QQ:125739409;技术交流QQ群281945664

Powered by 单片机教程网

快速回复 返回顶部 返回列表