找回密码
 立即注册

QQ登录

只需一步,快速开始

搜索

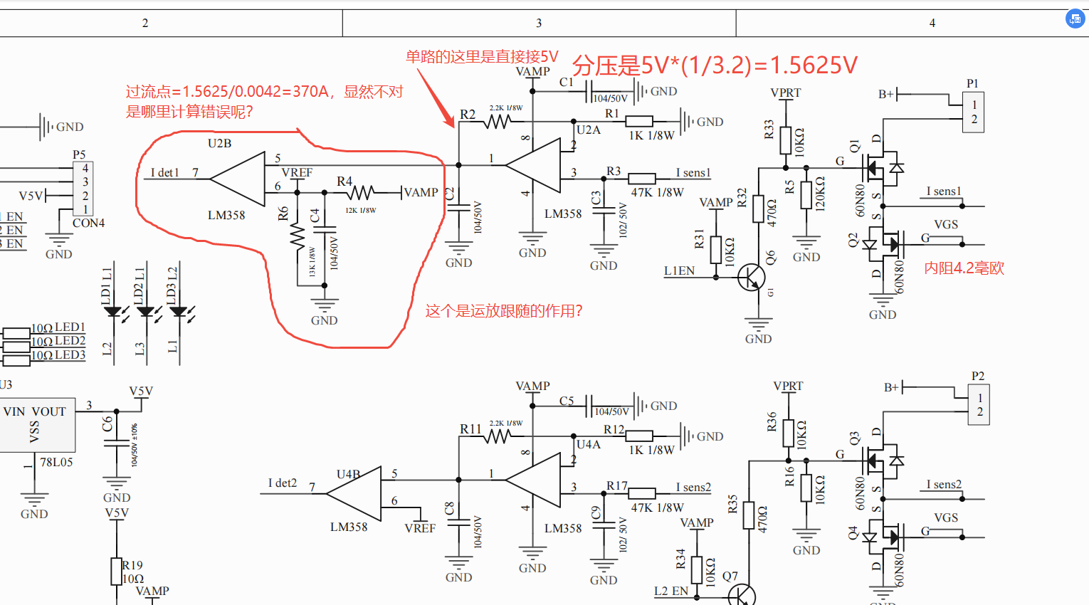
利用MOS内阻作为电流采样电阻的过流点计算,计算方法错在哪里?

查看数: 1560 | 评论数: 19 | 收藏 0
关灯 | 提示:支持键盘翻页<-左 右->
    组图打开中,请稍候......
发布时间: 2025-11-4 11:33

正文摘要:

利用MOS内阻作为电流采样电阻的过流点计算,计算方法错在哪里?

回复

ID:668004 发表于 2025-11-11 18:57
WL0123 发表于 2025-11-5 15:48
上电逐个实测不同工况点下各项参数编制数据表,编程控制能实现目的,但要求MOS内阻特性一致性好,否则不 ...

是的   
ID:668004 发表于 2025-11-11 18:57
ZSJM 发表于 2025-11-5 15:33
实际使用是有类似的电路, 因为对限流要求精确度不高, 也就+-10%都不是问题. 电池保护芯片就是这样的.不用精 ...

放大倍数那么小 我也不知道什么原因  
ID:668004 发表于 2025-11-11 18:57
wufa1986 发表于 2025-11-5 11:56
运放电容不要乱加,C3C2都是是错误的

是不是输出接一个电阻再接电容
ID:668004 发表于 2025-11-11 18:56
发表于 2025-11-5 11:09
个人看法:从图看,该是比较器,前级放大再后级比较。其用意是过流监测吧?电流超过一定值,比较器翻转给MC ...

是的  我的理解也是那样的   
ID:668004 发表于 2025-11-11 18:56
npn 发表于 2025-11-5 07:33
MOS管温度越高内阻越大,误差可能会超过20%

那这么说的话  就是计算出来的过流点误差很大了  
ID:668004 发表于 2025-11-11 18:56
WL0123 发表于 2025-11-4 16:03
你利用MOS内阻作为电流采样电阻确实新颖。不过根据MOS管导通特性,其导通内阻不是恒定值,在不同VGS、结温 ...

短路保护可以的  
ID:668004 发表于 2025-11-11 18:55
zhuls 发表于 2025-11-4 14:35
半导体有一个特性就是非线性,你拿它来当采样电阻,能准吗?

很多电池保护板都是那样做的  还可以防反接呢  
ID:668004 发表于 2025-11-11 18:55
发表于 2025-11-4 14:21
什么叫做错在哪里,已经验证过了话就把实际输入输出结果说一下,还有就是你这运放前一个是放大作用后一个是 ...

好的   谢谢
ID:1133081 发表于 2025-11-5 15:48
wjhhhhh 发表于 2025-11-5 13:01
确实新颖      如果从手册上查到这些参数  或者上电逐个实测不同工况点下各项参数  能不能实现呢?

上电逐个实测不同工况点下各项参数编制数据表,编程控制能实现目的,但要求MOS内阻特性一致性好,否则不适合量产。另外还要考虑相关电路与传统取样电阻方式有无成本优势。
ID:1079566 发表于 2025-11-5 15:33
实际使用是有类似的电路, 因为对限流要求精确度不高, 也就+-10%都不是问题. 电池保护芯片就是这样的.不用精确查表.

U4A放大取样电压(你这个电路放大倍数有点小). 然后与VREF比较大小, 结果输出高/低电平给MCU.
ID:91150 发表于 2025-11-5 13:01
WL0123 发表于 2025-11-4 16:03
你利用MOS内阻作为电流采样电阻确实新颖。不过根据MOS管导通特性,其导通内阻不是恒定值,在不同VGS、结温 ...

确实新颖      如果从手册上查到这些参数  或者上电逐个实测不同工况点下各项参数  能不能实现呢?
ID:879348 发表于 2025-11-5 11:56
运放电容不要乱加,C3C2都是是错误的
ID:17340 发表于 2025-11-5 11:26
MOS管的内阻在固定的温度下通过固定电流是固定的,要单片机做一个表格温补查表。
ID:21455 发表于 2025-11-5 11:09
个人看法:从图看,该是比较器,前级放大再后级比较。其用意是过流监测吧?电流超过一定值,比较器翻转给MCU。
ID:57657 发表于 2025-11-5 07:33
MOS管温度越高内阻越大,误差可能会超过20%
ID:1133081 发表于 2025-11-4 16:03
你利用MOS内阻作为电流采样电阻确实新颖。不过根据MOS管导通特性,其导通内阻不是恒定值,在不同VGS、结温和DS电流时内阻都不同。何况其内阻变化虽然是毫欧级,但比值确很大,基本不可能精确计算出不同工况下过流点。用作短路保护作粗略取样也许能行。
ID:69038 发表于 2025-11-4 14:35
半导体有一个特性就是非线性,你拿它来当采样电阻,能准吗?
ID:980134 发表于 2025-11-4 14:21
什么叫做错在哪里,已经验证过了话就把实际输入输出结果说一下,还有就是你这运放前一个是放大作用后一个是比较作用,5/3.2这式子列不出来的。MOS的内阻不是恒定的,受节温度和漏极电流大小影响的
ID:668004 发表于 2025-11-4 11:33
(VAMP=5V)

小黑屋|51黑电子论坛 |51黑电子论坛6群 QQ 管理员QQ:125739409;技术交流QQ群281945664

Powered by 单片机教程网

快速回复 返回顶部 返回列表