找回密码
 立即注册

QQ登录

只需一步,快速开始

搜索

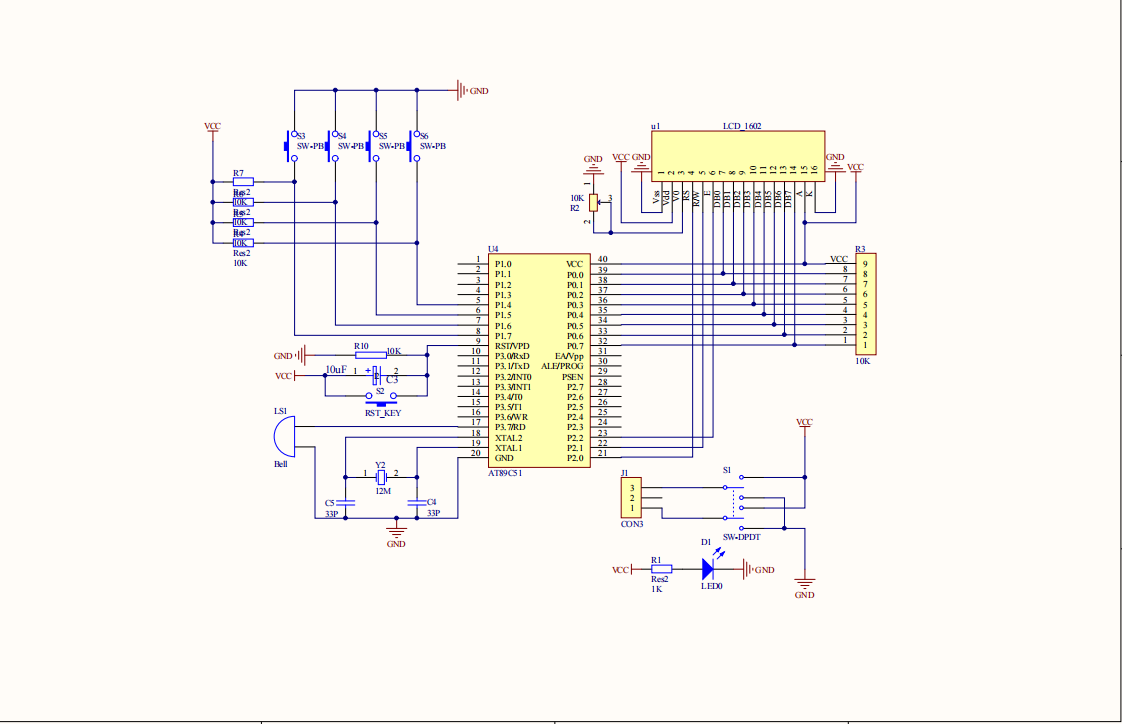
音乐盒原理图和PCB设计

查看数: 581 | 评论数: 0 | 收藏 0
关灯 | 提示:支持键盘翻页<-左 右->
    组图打开中,请稍候......
发布时间: 2026-1-6 15:32

正文摘要:

Altium Designer画的原理图和PCB图如下:(51hei附件中可下载工程文件)

回复

小黑屋|51黑电子论坛 |51黑电子论坛6群 QQ 管理员QQ:125739409;技术交流QQ群281945664

Powered by 单片机教程网

快速回复 返回顶部 返回列表