找回密码
 立即注册

QQ登录

只需一步,快速开始

搜索

proteus仿真,代码烧录进stm32f103c8,运行没报错,但是stm32根本没工作,怎么回事

查看数: 49 | 评论数: 3 | 收藏 0
关灯 | 提示:支持键盘翻页<-左 右->
    组图打开中,请稍候......
发布时间: 2026-3-31 23:08

正文摘要:

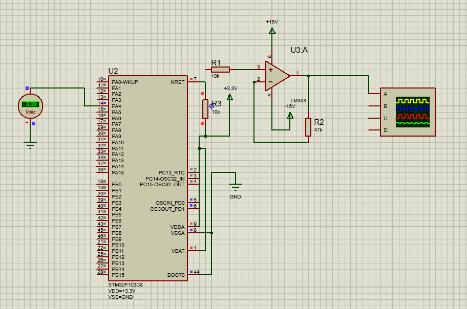
正在做用 STM32 产生一个 0~3.3V 的锯齿波,再通过运放电路放大到 0~18V,但是一直卡在stm32运行这儿,在接口处放了个电压表,发现电压一直为0,这是怎么回事,求各位大佬解疑。

回复

ID:1169100 发表于 2026-4-1 15:45
请问是通过TIM定时器生成的吗还是通过TCO时钟分频生成,参考以下的链接
https://cloud.tencent.com/developer/article/2300878
ID:1169100 发表于 2026-4-1 15:39
请问你的锯齿波是通过什么产生的呢,TIM定时器还是TCO由主时钟直接分频产生的呢,参考以下链接
https://cloud.tencent.com/developer/article/2300878

小黑屋|51黑电子论坛 |51黑电子论坛6群 QQ 管理员QQ:125739409;技术交流QQ群281945664

Powered by 单片机教程网

快速回复 返回顶部 返回列表