找回密码
 立即注册

QQ登录

只需一步,快速开始

搜索

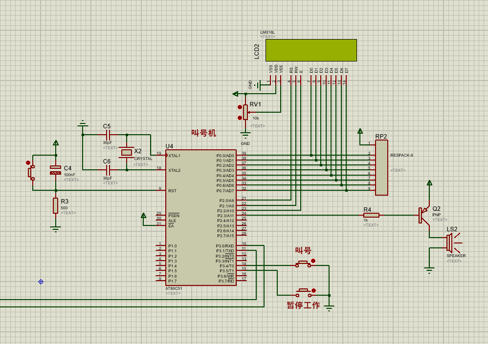
51单片机的排队叫号系统,仿真的时候显示屏不亮

查看数: 609 | 评论数: 6 | 收藏 0
关灯 | 提示:支持键盘翻页<-左 右->
    组图打开中,请稍候......
发布时间: 2026-4-8 21:26

正文摘要:

这是一个51单片机的排队叫号系统,仿真的时候显示屏不亮。我之前的电脑仿真没有问题,是环配置问题吗。有大佬知道什么原因吗。

回复

ID:1117058 发表于 2026-4-20 20:05
重新换一个驱动,或者只保留LCD的代码测试
ID:1169469 发表于 2026-4-9 20:48
解决了,就是两个不同的程序在一个hex里导致的
ID:1103604 发表于 2026-4-9 18:13
重新导入hex,然后调节一下你的滑动电阻
ID:584814 发表于 2026-4-9 17:27
图上看没毛病,你的仿真只画个电路就能跑么
ID:1169469 发表于 2026-4-9 15:27
whwteng 发表于 2026-4-8 22:48
一、你程序可能不经意修改过了,二就是版本兼容问题,最直接排除问题就是示波器抓取RS RW EN

我想起来了,是不是主机,从机程序是不是得分开烧录,这个应该是两个程序的代码烧在一个hex里的,回事这个问题吗
ID:327265 发表于 2026-4-8 22:48
一、你程序可能不经意修改过了,二就是版本兼容问题,最直接排除问题就是示波器抓取RS RW EN

小黑屋|51黑电子论坛 |51黑电子论坛6群 QQ 管理员QQ:125739409;技术交流QQ群281945664

Powered by 单片机教程网

快速回复 返回顶部 返回列表