找回密码
 立即注册

QQ登录

只需一步,快速开始

搜索

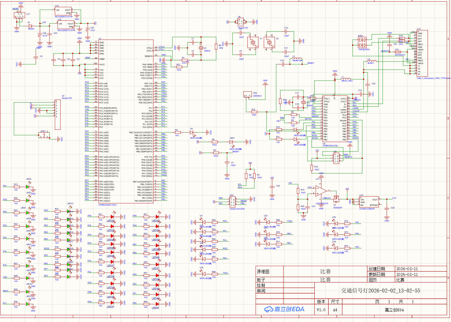
求一求大佬们帮我看看是不是原理图或者PCB的问题

查看数: 49 | 评论数: 1 | 收藏 0
关灯 | 提示:支持键盘翻页<-左 右->
    组图打开中,请稍候......
发布时间: 2026-4-23 12:51

正文摘要:

大佬们帮萌新看一下,为什么我做完的板子实操的时候烧录不进去Arduino IDE 的代码啊

回复

ID:592807 发表于 2026-4-23 17:07
1、每个IO口都往外拉电流给LED。你甚至连一个连一个138都不愿意给它用。电流守恒,单片机输出多少电流就必须输入多少电流,你这样单片容易发烫的。
2‘左边中间你的SW1短路失效了你知道吗
3、U1单片机你的RESET引脚直接接GND然后GND接10K电阻到VCC?你这是复位电路?
4、左上角C27和C26电容,有正负极的,你接对了吗?


小黑屋|51黑电子论坛 |51黑电子论坛6群 QQ 管理员QQ:125739409;技术交流QQ群281945664

Powered by 单片机教程网

快速回复 返回顶部 返回列表