找回密码
 立即注册

QQ登录

只需一步,快速开始

搜索

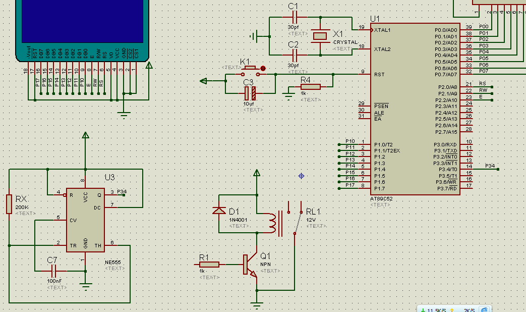
【新手】如图,这个继电器怎么连进去

查看数: 2919 | 评论数: 1 | 收藏 0
关灯 | 提示:支持键盘翻页<-左 右->
    组图打开中,请稍候......
ttl
发布时间: 2016-4-29 16:29

正文摘要:

这个电路是为测量100Ω、1kΩ、10kΩ、10MΩ四档不同的量程的电阻值,并实现其中前三档的自动量程转换功能,通过输入[color=rgb(68, 68, 68) !important]单片机AT89C51控制继电器控制被测RC振荡电路频率的自动选择, ...

回复

ID:111634 发表于 2016-4-29 20:56
可参阅2016-4-14 17:10帖子中zl2168的回帖。

评分

参与人数 1黑币 +20 收起 理由
admin + 20 回帖助人的奖励!

查看全部评分

小黑屋|51黑电子论坛 |51黑电子论坛6群 QQ 管理员QQ:125739409;技术交流QQ群281945664

Powered by 单片机教程网

快速回复 返回顶部 返回列表