找回密码
 立即注册

QQ登录

只需一步,快速开始

搜索

有没有大神能够编写下面电路测量温度的程序

查看数: 3763 | 评论数: 4 | 收藏 0
关灯 | 提示:支持键盘翻页<-左 右->
    组图打开中,请稍候......
发布时间: 2016-6-9 01:08

正文摘要:

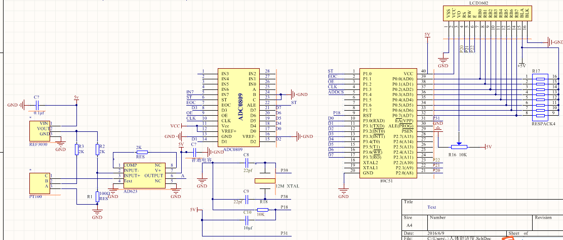
温度传感器是pt100,运放是ADC623,A/D转换器是ADC0809,52单片机,液晶显示是LCD1602

回复

ID:111634 发表于 2016-10-24 07:30
本帖最后由 zl2168 于 2016-10-24 08:02 编辑

这个电路并不复杂。无非是传感器测温,信号运放放大,0809AD,1602显示。但电路连接未画好,例如运放输出端6应与0809IN7连接,另外传感器桥式测温、信号放大电路过于简单,没有调零、调满度,这给0809AD带来问题。给你几个参考案例,需要你自己去学习理解、组合、编程和调试。
1. 传感器桥式测温、信号放大和调零、调满度电路。

R4D1R5R7RP1组成桥式水温检测电路(二极管为测温元件),经IC5IC6变换放大,输入ADC 0832 CH0通道进行串行A/D转换,RP1RP2可分别调节零度和满度两点A/D值为00HFFH

上述电路摘自张志良编著《单片机原理与控制技术——双解汇编和C512 10.6   智能型即热式热水器控制实例(该电路已实用于产品)
ISBN7-111-08314-8  机械工业出版社

2.0809 A-D
ADC 0808/0809 A-D转换可有三种工作方式:中断方式、查询方式和延时等待方式,你的电路属查询方式。
按CLK信号可分为ALE CLK和虚拟CLK,你的电路属虚拟CLK。
实例84 ADC0808A-D(虚拟CLK).rar (35.75 KB, 下载次数: 5)






以上摘自张志良编著
80C51单片机仿真设计实例教程——基于Keil CProteus》清华大学出版社ISBN 978-7-302-41682-1
书中电路和程序设计有详细说明,程序语句条条有注解。










3.1602显示
实例61 LCD1602显示屏显示.rar (49.26 KB, 下载次数: 4)

以上摘自张志良编著
80C51单片机仿真设计实例教程——基于Keil CProteus》清华大学出版社ISBN 978-7-302-41682-1
书中电路和程序设计有详细说明,程序语句条条有注解。





































ID:143848 发表于 2016-10-23 23:04
楼主现在知道程序了没?想请教一下
ID:7485 发表于 2016-6-9 20:10
这个不难,本网站就能找的到。你自己找找看。

但是即便找到,也要有一定的基础才能使用。

dc623和编程关系不大,就是将PT100的电阻变化信号放大。

主要的就是adc0809,是将模拟量转换成数字量,由单片机来处理。所以你就找一找0809即可。
ID:123289 发表于 2016-6-9 11:10
通常需要高级人才来做,这是需要一定的人力,一般不易得到免费的午餐。

小黑屋|51黑电子论坛 |51黑电子论坛6群 QQ 管理员QQ:125739409;技术交流QQ群281945664

Powered by 单片机教程网

快速回复 返回顶部 返回列表