找回密码
 立即注册

QQ登录

只需一步,快速开始

搜索
查看: 21169|回复: 28
收起左侧

一个最简单的蜂鸣器电路为啥我弄得不响呢,求大神指教 ss8050和102电阻

  [复制链接]
回帖奖励 9 黑币 回复本帖可获得 1 黑币奖励! 每人限 1 次
ID:374198 发表于 2018-7-22 11:37 | 显示全部楼层 |阅读模式
IMG20180722113227.jpg IMG20180722113220.jpg 6]BD1_BX%]K}E7}BN]H)R.png 无标题.png
回复

使用道具 举报

ID:111634 发表于 2018-7-22 15:03 | 显示全部楼层

回帖奖励 +1 黑币

电路错!三极管换PNP8550,图中电路CE对换,低电平输出有效。

评分

参与人数 1黑币 +20 收起 理由
admin + 20 回帖助人的奖励!

查看全部评分

回复

使用道具 举报

ID:364341 发表于 2018-7-22 15:16 | 显示全部楼层
根据照片来看 是有源蜂鸣器 接一个PNP 类型的三极管 +电阻应该就 可以了
  1. #include "reg52.h"
  2. #include<intrins.h>
  3. typedef unsigned int u16;          
  4. typedef unsigned char u8;
  5. sbit beep=P3^4;
  6. void delay(u16 i)
  7. {
  8.         while(i--);       
  9. }

  10. void main()
  11. {       
  12.         while(1)
  13.         {       
  14.                 beep=~beep;
  15.                 delay(10);        
  16.         }
  17. }
  18.        
复制代码

评分

参与人数 1黑币 +70 收起 理由
admin + 70 回帖助人的奖励!

查看全部评分

回复

使用道具 举报

ID:374198 发表于 2018-7-22 16:20 | 显示全部楼层
zl2168 发表于 2018-7-22 15:03
电路错!三极管换PNP8550,图中电路CE对换,低电平输出有效。

大哥啥叫ce
回复

使用道具 举报

ID:374198 发表于 2018-7-22 16:21 | 显示全部楼层
zl2168 发表于 2018-7-22 15:03
电路错!三极管换PNP8550,图中电路CE对换,低电平输出有效。

npn8050为什么不行呢?
回复

使用道具 举报

ID:213173 发表于 2018-7-22 16:37 | 显示全部楼层
你的标称102的元件从外形看是电容,不是电阻。

评分

参与人数 1黑币 +20 收起 理由
admin + 20 回帖助人的奖励!

查看全部评分

回复

使用道具 举报

ID:213173 发表于 2018-7-22 16:56 | 显示全部楼层

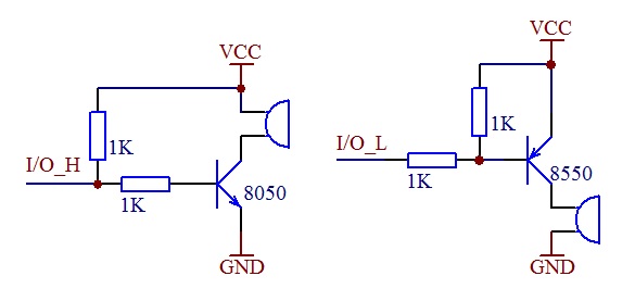
高电平或低电平驱动有源蜂鸣器的可靠接法。
无标题.jpg


评分

参与人数 1黑币 +20 收起 理由
admin + 20 回帖助人的奖励!

查看全部评分

回复

使用道具 举报

ID:268016 发表于 2018-7-22 19:50 | 显示全部楼层
你的标称102的元件从外形看是电容,不是电阻。

评分

参与人数 1黑币 +20 收起 理由
admin + 20 回帖助人的奖励!

查看全部评分

回复

使用道具 举报

ID:111634 发表于 2018-7-22 22:39 | 显示全部楼层

集电极C发射极E

评分

参与人数 1黑币 +20 收起 理由
admin + 20 回帖助人的奖励!

查看全部评分

回复

使用道具 举报

ID:111634 发表于 2018-7-22 22:41 | 显示全部楼层
七九六 发表于 2018-7-22 16:21
npn8050为什么不行呢?

8050是NPN管,需高电平驱动。
回复

使用道具 举报

ID:389283 发表于 2018-8-24 13:36 | 显示全部楼层
改变一下电路结构就可以

评分

参与人数 1黑币 +20 收起 理由
admin + 20 回帖助人的奖励!

查看全部评分

回复

使用道具 举报

ID:385372 发表于 2018-8-26 18:08 | 显示全部楼层
单片机是低电平输出吧 8050是npn型的3级管,高电平输入。你把s8050换成s8550就可以了
还有你那个黄的确定是电阻,不是电容?

评分

参与人数 1黑币 +20 收起 理由
admin + 20 回帖助人的奖励!

查看全部评分

回复

使用道具 举报

ID:342822 发表于 2018-8-26 19:25 | 显示全部楼层
102那是电容,不是电阻~~

评分

参与人数 1黑币 +20 收起 理由
admin + 20 回帖助人的奖励!

查看全部评分

回复

使用道具 举报

ID:386381 发表于 2018-8-26 20:59 来自触屏版 | 显示全部楼层
三极管的发射极和集电极接反了

评分

参与人数 1黑币 +20 收起 理由
admin + 20 回帖助人的奖励!

查看全部评分

回复

使用道具 举报

ID:358672 发表于 2018-8-27 14:24 | 显示全部楼层
兄弟,还没学过电路吧,首先电阻电容还没分清楚,其实你要是把三极管换成mos管,用电容也是可以让蜂鸣器叫的,不过I/O的输出频率得比较高才行,还有就是N管和P管的接法是不一样的,一个是低电平驱动,一个是高电平驱动

评分

参与人数 1黑币 +40 收起 理由
admin + 40 回帖助人的奖励!

查看全部评分

回复

使用道具 举报

ID:390450 发表于 2018-8-27 15:45 | 显示全部楼层
中间引脚接10K电阻,电阻另一头接电源正极即可

评分

参与人数 1黑币 +20 收起 理由
admin + 20 回帖助人的奖励!

查看全部评分

回复

使用道具 举报

ID:389097 发表于 2018-8-27 20:06 来自触屏版 | 显示全部楼层
七九六 发表于 2018-7-22 16:21
npn8050为什么不行呢?

8050是npn三极管,基极高电平管子才导通,而你得程序定义输出为低电平所以,三极管不导通,蜂鸣器就不响咯。

评分

参与人数 1黑币 +20 收起 理由
admin + 20 回帖助人的奖励!

查看全部评分

回复

使用道具 举报

ID:390552 发表于 2018-8-27 21:03 | 显示全部楼层
把电容换成1k电阻试试,还有你这电路三极管可能工作在放大状态,不是开关状态,建议三极管的集电端接蜂鸣器,发射极接地。

评分

参与人数 1黑币 +20 收起 理由
admin + 20 回帖助人的奖励!

查看全部评分

回复

使用道具 举报

ID:386561 发表于 2018-8-27 22:43 | 显示全部楼层
蜂鸣器分为有源和无源两种,简单的测试方法就是给一个5v电压,直接响的就是有源蜂鸣器了,同时如果使用单片机控制, 你可以直接使用一个不严谨的方案,直接用io口拉低,一般情况下是可以直接发声的,如果使用三极管驱动,也务必使用型号匹对的,详情你可以百度一下。

评分

参与人数 1黑币 +40 收起 理由
admin + 40 回帖助人的奖励!

查看全部评分

回复

使用道具 举报

ID:127666 发表于 2018-8-27 23:01 | 显示全部楼层
102应该是电阻
回复

使用道具 举报

ID:349617 发表于 2018-8-28 11:00 | 显示全部楼层
那个的102是电容独石电容,电路改一下蜂鸣器接到集电极上发射极直接接地,电阻用1K,
要不I/O电位太高,驱动能力太差,声音不大,用7楼的第一个电路,高电平输出,蜂鸣器发声,低电平蜂鸣器关闭。

评分

参与人数 1黑币 +20 收起 理由
admin + 20 回帖助人的奖励!

查看全部评分

回复

使用道具 举报

ID:390650 发表于 2018-8-28 11:50 来自触屏版 | 显示全部楼层
元件选择错误,你输出低电平三极管不导通

评分

参与人数 1黑币 +20 收起 理由
admin + 20 回帖助人的奖励!

查看全部评分

回复

使用道具 举报

ID:245053 发表于 2018-8-28 14:41 | 显示全部楼层
那黄色的玩意儿是电阻?!,,,

评分

参与人数 1黑币 +20 收起 理由
admin + 20 回帖助人的奖励!

查看全部评分

回复

使用道具 举报

ID:390823 发表于 2018-8-28 15:56 | 显示全部楼层
学以一波。
回复

使用道具 举报

ID:383169 发表于 2018-8-28 16:53 | 显示全部楼层
电路问题:电路应参考三极管开关原理,元器件不应该用电容;   程序问题:输出端要高低电平转换,转换中间要有延迟,延迟不同,输出频率不同,蜂鸣器声响不同。

评分

参与人数 1黑币 +40 收起 理由
admin + 40 回帖助人的奖励!

查看全部评分

回复

使用道具 举报

ID:713228 发表于 2020-3-22 09:24 | 显示全部楼层
七九六 发表于 2018-7-22 16:21
npn8050为什么不行呢?

npn的话 你就要接一个高电平 才能行   pnp接的低电平
回复

使用道具 举报

ID:374361 发表于 2020-3-22 10:47 | 显示全部楼层
基极偏置电阻的大小要计算的,如果基极偏执电阻的大小选的不对则三极管的集电极和发射极之间无法导通,那么你的蜂鸣器也就不工作,看你蜂鸣器的外形应该是有源蜂鸣器。具体的计算公式:饱和电路中,
有Rb=(Vb-Vbe)/2Ib ,非饱和性电路中,有: Rb=(Vb-Vbe)/0.9Ib
回复

使用道具 举报

ID:475247 发表于 2020-3-22 11:22 | 显示全部楼层
建议模电好好整整,很基础的东西都是错的
回复

使用道具 举报

ID:687694 发表于 2020-3-22 12:43 | 显示全部楼层
看照片102那是个电容,不是电阻,建议使用pnp三极管8550驱动更容易一些。
回复

使用道具 举报

您需要登录后才可以回帖 登录 | 立即注册

本版积分规则

小黑屋|51黑电子论坛 |51黑电子论坛6群 QQ 管理员QQ:125739409;技术交流QQ群281945664

Powered by 单片机教程网

快速回复 返回顶部 返回列表