找回密码
 立即注册

QQ登录

只需一步,快速开始

搜索
查看: 1513|回复: 14
收起左侧

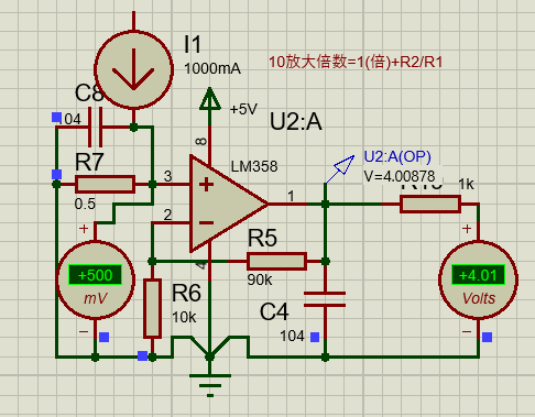
请问LM3581放大输出达不到计算值如何修改

  [复制链接]
ID:611626 发表于 2025-8-18 19:26 | 显示全部楼层 |阅读模式
LM358 10倍放大,输入端输入500MV 输出端达不到5000MV的问题,如何解决
电压.png
回复

使用道具 举报

ID:1006638 发表于 2025-8-19 06:44 | 显示全部楼层
你这个不是轨到轨运放,电源才5付,输出怎能达到5付
回复

使用道具 举报

ID:275826 发表于 2025-8-19 07:12 | 显示全部楼层
把5V改成9V
回复

使用道具 举报

ID:1109793 发表于 2025-8-19 07:36 | 显示全部楼层
我也有这个问题,我不会仿真,是用的打样的板子做出来,结果没有放大作用,也不知道哪儿的问题
回复

使用道具 举报

ID:980889 发表于 2025-8-19 08:06 | 显示全部楼层
提高LM358的供电电压
回复

使用道具 举报

ID:1004920 发表于 2025-8-19 08:32 | 显示全部楼层
LM358不是轨到轨输出运算放大器,解决办法是将LM358的供电改成6.5V以上就可以输出5000mV了
回复

使用道具 举报

ID:307544 发表于 2025-8-19 08:43 | 显示全部楼层
LM358不是轨到轨输出放大器,实际5V供电,输出一般在0.3~3.8V之间,要么换轨到轨放大器,要么加大供电电源
回复

使用道具 举报

ID:468878 发表于 2025-8-19 08:50 | 显示全部楼层
你的电源电压才5v,你让它输出5V,太为难358了吧,就算他是轨至轨的芯片,也达不到真正的5V啊!!起码里面还有个半导体压降啊你把电源增加到10V试试
回复

使用道具 举报

ID:466505 发表于 2025-8-19 09:00 | 显示全部楼层
LM358不是轨到轨输出,要么换成轨到轨的运放,要么增加输入电压
回复

使用道具 举报

ID:554500 发表于 2025-8-19 09:12 | 显示全部楼层
把运放电源电压提高(查看数据手册,参数VOH,VOL),运放输出端不要直接接电容。
回复

使用道具 举报

ID:1136941 发表于 2025-8-19 09:28 | 显示全部楼层
+5V供电改为+12V,1K电阻去掉试试。
回复

使用道具 举报

ID:68189 发表于 2025-8-19 09:29 | 显示全部楼层
电源电压5V,,,输出永远不会到达5V.
回复

使用道具 举报

ID:611626 发表于 2025-8-19 17:00 | 显示全部楼层
wpppmlah 发表于 2025-8-19 09:29
电源电压5V,,,输出永远不会到达5V.

按板子设计看,供给电压是5v供电,是不是按1023/5=204.6,1000ma电流时输出4v 如果计算ADC读取到的数值是204.6*4=818.4,这样计算线性是不是误差比较大,
电压.png
回复

使用道具 举报

ID:1109793 发表于 2025-8-20 07:29 | 显示全部楼层
我用12V供电的,但是负压比较小,只有-1.9V,是用单片机输出一个矩形波然后二极管加电容弄出来的
回复

使用道具 举报

ID:879809 发表于 2025-8-21 11:00 | 显示全部楼层
这已经非常不错了,datasheet里面输出也就是3.5V,软件仿真给出4.0V已经是超水平发挥了。
回复

使用道具 举报

您需要登录后才可以回帖 登录 | 立即注册

本版积分规则

小黑屋|51黑电子论坛 |51黑电子论坛6群 QQ 管理员QQ:125739409;技术交流QQ群281945664

Powered by 单片机教程网

快速回复 返回顶部 返回列表