找回密码
 立即注册

QQ登录

只需一步,快速开始

搜索
查看: 4102|回复: 16
打印 上一主题 下一主题
收起左侧

哪位大神帮我看看这个单片机仿真错在哪

  [复制链接]
跳转到指定楼层
楼主

分享到:  QQ好友和群QQ好友和群 QQ空间QQ空间 腾讯微博腾讯微博 腾讯朋友腾讯朋友
收藏收藏 分享淘帖 顶 踩
回复

使用道具 举报

沙发
ID:96682 发表于 2016-6-17 18:25 | 只看该作者
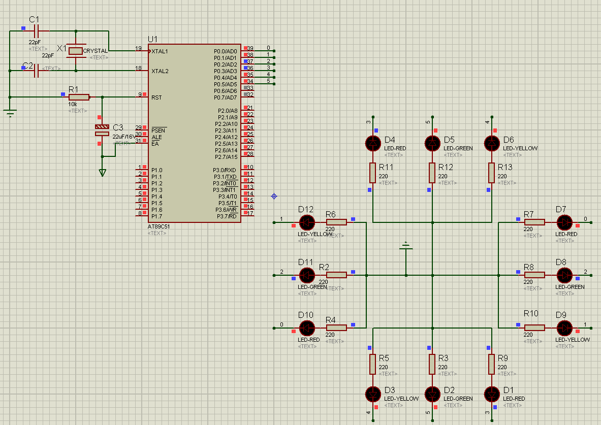
二极管弄反了!
回复

使用道具 举报

板凳
ID:111634 发表于 2016-6-17 19:24 | 只看该作者
关键性错误是少上拉电阻。P0口输出时要接上拉电阻。
回复

使用道具 举报

地板
ID:111634 发表于 2016-6-17 19:24 | 只看该作者
而且,输出高电平驱动LED,很不合理,单片机高电平输出“拉电流”很小。
回复

使用道具 举报

5#
ID:111634 发表于 2016-6-17 19:25 | 只看该作者
51单片机复位时I/O口复位“1”,开机瞬间会引起误触发。
回复

使用道具 举报

6#
ID:111634 发表于 2016-6-17 19:25 | 只看该作者
本帖最后由 zl2168 于 2016-6-17 19:26 编辑

实例29  模拟交通灯


Proteus仿真一下,确认有效。
实例29 模拟交通灯.rar (35.12 KB, 下载次数: 4)



以上摘自张志良编著《单片机实验实训100例》 ISBN 978-7-5124-1603-1,北航社出版

书中电路和程序设计有详细说明,程序语句条条有注解。


回复

使用道具 举报

7#
ID:111634 发表于 2016-6-17 19:27 | 只看该作者
实例30  带限行时间显示的模拟交通灯


Proteus仿真一下,确认有效。
实例30 带限行时间显示模拟交通灯.rar (40.64 KB, 下载次数: 4)



以上摘自张志良编著《单片机实验实训100例》 ISBN 978-7-5124-1603-1,北航社出版

书中电路和程序设计有详细说明,程序语句条条有注解。


回复

使用道具 举报

8#
ID:116981 发表于 2016-6-17 22:00 | 只看该作者
上拉啊,你用了P0口
回复

使用道具 举报

9#
ID:110895 发表于 2016-6-19 17:53 | 只看该作者
加上拉电阻。
回复

使用道具 举报

10#
ID:127275 发表于 2016-6-19 17:55 | 只看该作者
二极管弄反了
回复

使用道具 举报

11#
ID:127275 发表于 2016-6-19 17:55 | 只看该作者
P0口输出时要接上拉电阻
回复

使用道具 举报

12#
ID:140489 发表于 2016-10-27 09:37 | 只看该作者
所有限流电阻接在一起那端要接vcc,你接地了
回复

使用道具 举报

13#
无效楼层,该帖已经被删除
14#
ID:144709 发表于 2016-10-27 10:05 | 只看该作者
加上拉电阻,二极管弄反了,
P0口输出时要接上拉电阻
回复

使用道具 举报

15#
ID:137653 发表于 2016-10-27 13:00 | 只看该作者
元件和元件之间不能直接把引脚接到一起,要有一点距离然后用导线接上,就可以了
回复

使用道具 举报

16#
ID:90069 发表于 2016-10-27 16:28 | 只看该作者
确实发光二级管弄反了
回复

使用道具 举报

您需要登录后才可以回帖 登录 | 立即注册

本版积分规则

小黑屋|51黑电子论坛 |51黑电子论坛6群 QQ 管理员QQ:125739409;技术交流QQ群281945664

Powered by 单片机教程网

快速回复 返回顶部 返回列表