|
Part 2, 关于驱动电路/芯片的选择
1)如果是低边驱动的话,或者说是功率器件与Controller共地的话,就比较好处理,可以采用物美价廉的自搭电路,列举了几个作为福利(注意用MOSFET做buffer的逻辑关系),或者高性能的驱动芯片,例如PM8834在digital CCM PF, boos, SR driver中的应用。
另外,有一种电路也用的比较多,就是用二极管串联电阻,再并联一个电阻分别控制开通和关断的驱动电流。对于Vth相对较高的应用,效果是有的,比如说IGBT,一般Vth可能在5V左右;但对于Vth相对较低的,例如MOSFET,有的Vth只有2V~3V,还是负温度特性(GaN MOS是正温度特性的),这种电路的效果就不是太好了。
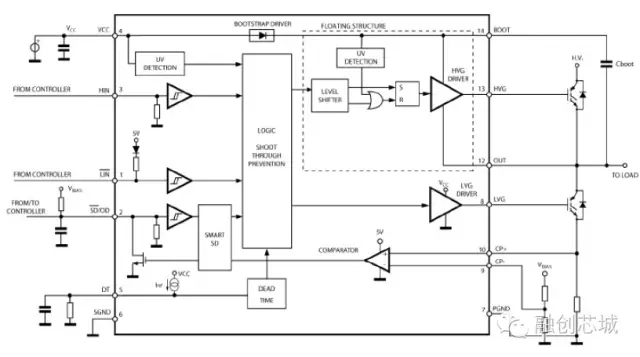
2)如果与controller不共地的话,这种应用一般以桥臂式架构为主,包括最简单的上下两颗管子,到复杂的多电平控制的多管,并且这样的拓扑都是大功率应用为主,需要较高的驱动电流,较好的抗干扰能力(包括CMR抑制能力),甚至需要防止overlap,短路保护等功能,开关频率较高的还需要考虑delay时间等因素。
不共地的应用,有可以细分为隔离和非隔离,这个是由安规决定的。比如Controller和Transistor都在初级侧,是不需要隔离的,只要满足耐压要求就好,这时候可以用level-shift功能的半桥驱动芯片,变压器,光耦等等,典型的芯片如L6491,带自举电路供上桥臂供电。
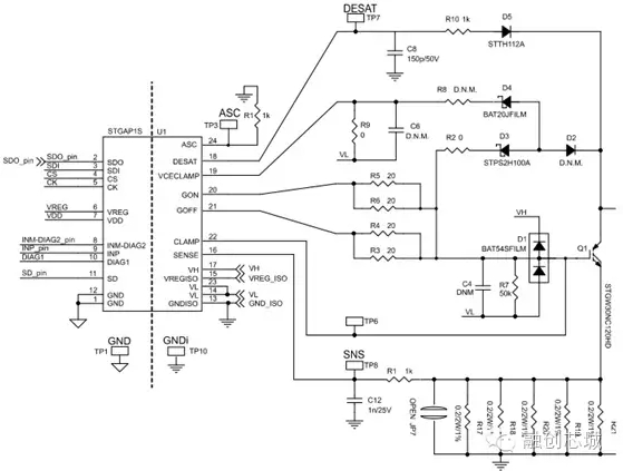
对于controller在二次侧,而transistor在功率侧/初次侧的,安规上是需要满足相应耐压要求的,这种应用就需要选择满足耐压要求的隔离的驱动电路/芯片,简单的有变压器直驱,相对来说变压器的CMR比较差,因为寄生电容较大,稍微高端一点的有光耦加buffer,带光耦隔离的driver,磁隔离的driver,典型的有STGAP1S和STGAP2S,当然了,很多友商的产品也很实用,Silicon Labs,Avago,Angilent,TI等,其中Silicon Labs的SI823x在digital full-bridge LLC中应用广泛。
文章来源:微信公众号 融创芯城(一站式电子元器件、PCB、PCBA购买服务平台,项目众包平台,方案共享平台)
 融创芯城PCB\PCBA自动报价系统上线啦,各位做电子产品的朋友,欢迎访问比价、订购 
|